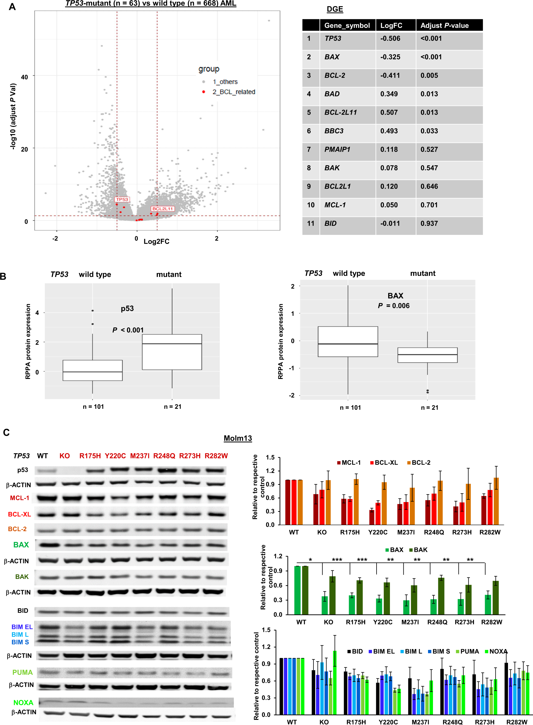
Fig. 1: BAX expression is significantly decreased in TP53-KO and -mutant AML cells.

A Volcano plot showing differential gene expression (DGE) and the adjusted P values of BCL-2 family members between TP53-mutant and TP53-WT AML cells, as assessed by RNA-seq analysis. DGE and adjusted P values were calculated using the limma package. TP53 and differentially expressed BCL-2–related genes are highlighted in red. B RPPA analysis of the log2-normalized expression levels of p53 and BAX in newly diagnosed de novo TP53-mutant and -WT AML. Box is 75 to 25% and bar in the middle is the median of expression. The whiskers are 95% CI, with the extremes (black dots) outside that. C Expression of BCL-2 family proteins in TP53-KO and -mutant Molm13 cells and isogenic WT control Molm13 cells. Left, a representative Western blot; right, the relative protein expression levels quantified from three Western blots. Error bars represent the mean ± SEM of three independent experiments. Statistical analysis was performed using a Student t-test, and P < 0.05 was considered statistically significant. *P < 0.05; **P < 0.01; ***P < 0.001.