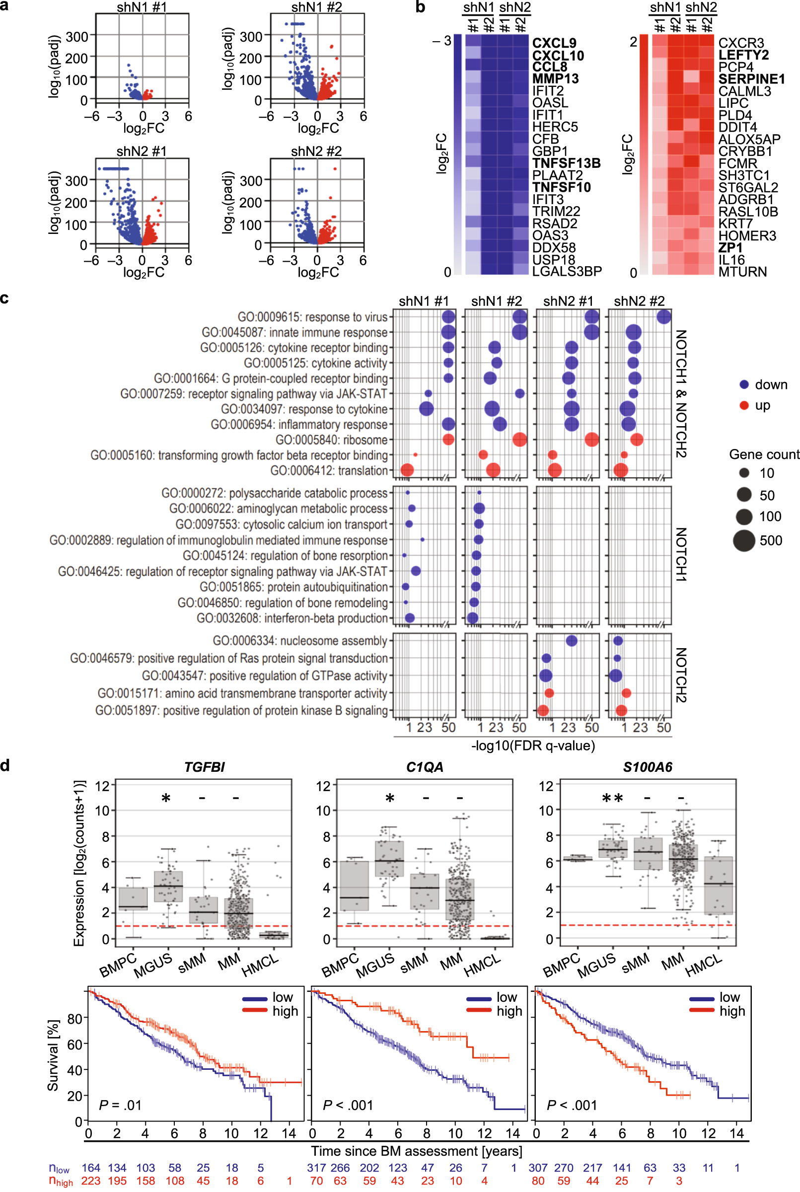
Fig. 1: Deregulation of core matrisome and matrisome-associated genes in RPMI 8226 cells after N1 and N2 knockdown and in human primary MM cells with prognostic significance.

a Volcano plots illustrating the down- (blue) and upregulated (red) genes after N1 (shN1 #1, #2) and N2 (shN2 #1, #2) knockdown in RPMI 8226 cells (padj < 0.01; log2 fold change (FC)). b Heatmaps showing the 20 most strongly down- (padj < 0.01; log2FC < 0) and upregulated (padj < 0.01; log2FC > 0) genes. ECM-associated genes in bold. c Panel shows GSEA of genes downregulated after N1 and N2 knockdown (shN1 #1, #2; shN2 #1, #2). FDR Q-values (<0.25) of gene sets are shown including cytokine activity (N1, N2), and regulation of bone resorption and remodeling (N1). d Gene expression of TGFBI, C1QA, S100A6 in healthy donor bone marrow plasma cells (BMPC), monoclonal gammopathy of undetermined significance (MGUS), smoldering MM (sMM), untreated MM, and human myeloma cell lines (HMCL). TGFBI, C1QA, and S100A6 are differentially expressed in MGUS compared to BMPC. Survival analysis of TGFBI, C1QA, S100A6 of patient outcome from the 387 cohort [9]. *P-value ≤ 0.05, **P-value ≤ 0.01.