Fig. 3: PLK1 dependency in venetoclax-resistant T-ALL.
From: PLK1 as a cooperating partner for BCL2-mediated antiapoptotic program in leukemia

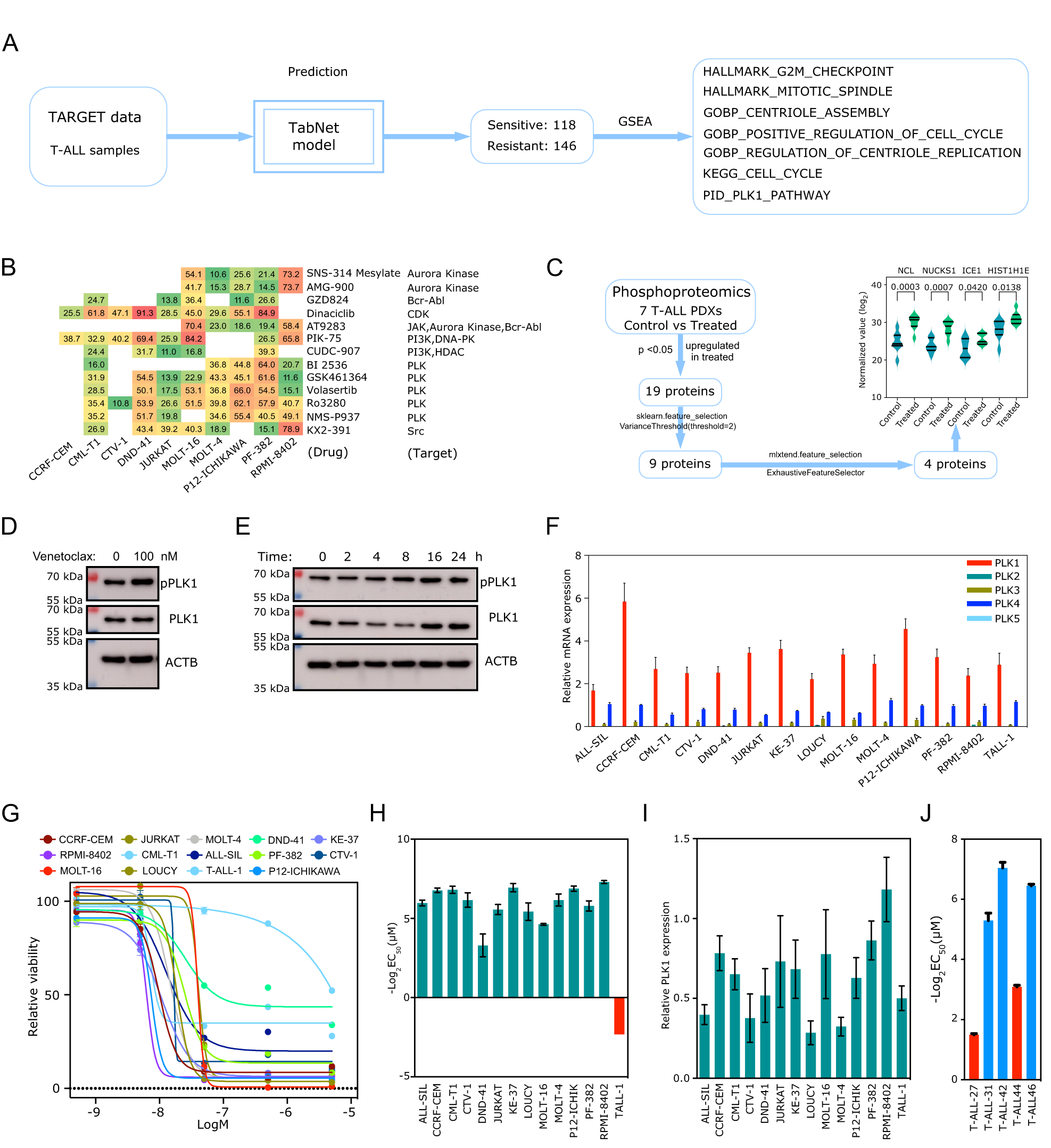
A Predicted venetoclax-sensitive and venetoclax-resistant patient samples were used to determine the gene set enrichment in the TARGET T-ALL cohort. B T-ALL cells were treated with the EC33 of BCL2 inhibitor and 100 nM of 378 kinase inhibitors. The numbers show that the percentage viability was reduced compared to the DMSO control (10% cut-off was used). C Seven T-ALL PDX-derived cell cultures were treated with BCL2 inhibitor or vehicle ex-vivo. Cells were lysed, and lysates were used for quantitative phosphoproteomics. Values were compared between treated and control samples (vehicle), and significantly upregulated phosphopeptides (p < 0.05) were selected as representative proteins. Then, the selected proteins were analyzed by sklearn.feature_selection (VarianceThreshold) following mlxtend.feature_selection (ExhaustiveFeatureSelector). D, E DND-41 cells were treated with venetoclax, and lysates were subjected to western blotting analysis. F Expression of PLK1-5 was determined using qPCR. G, H T-ALL cell lines were treated with different concentrations of volasertib for 48 h. Cell viability was measured using the PrestoBlue cell viability assay. GraphPad Prism was used to produce sigmoid curves and to determine EC50. I Protein expression of PLK1 was determined by western blots using specific antibodies. Band intensities were quantified using ImageJ. J T-ALL PDX cells were treated with different concentrations of volasertib for 48 h. Cell viability was measured and used to determine EC50 values.