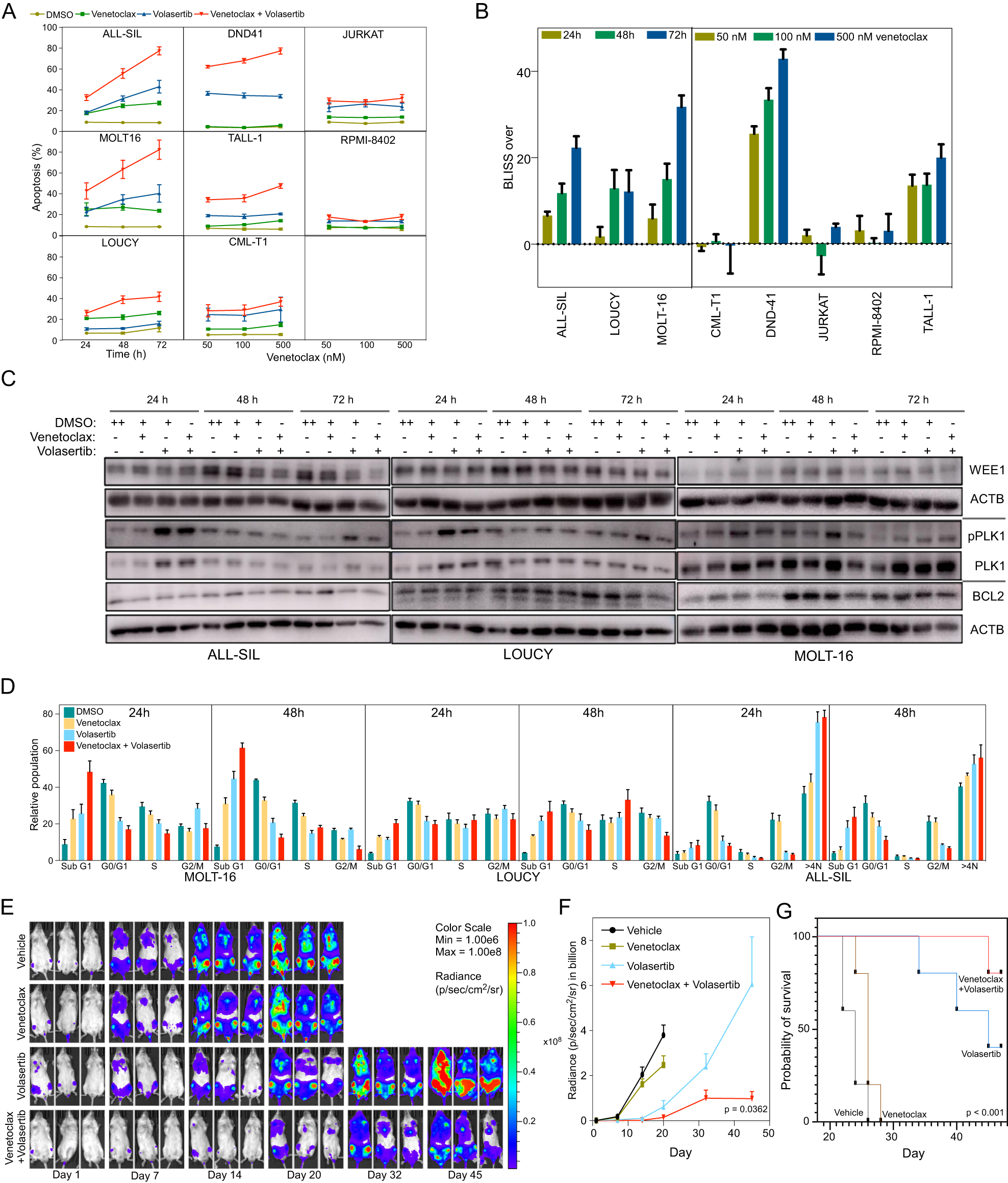
Fig. 5: Venetoclax displays synergy with volasertib in apoptosis induction and increases the survival of T-ALL cells engrafted mice.
From: PLK1 as a cooperating partner for BCL2-mediated antiapoptotic program in leukemia

A T-ALL cells were treated with venetoclax, volasertib, or a 1:1 combination at different intervals. Apoptosis was measured using an Annexin-V/7-AAD kit. B The Bliss Independence method was used to calculate the BLISS score with the following formula: observed combined effect − expected combined effect of the two drugs. The expected combined effect of the two drugs was calculated as follows: inhibitory effect of drug 1 (venetoclax) + inhibitory effect of drug 2 (volasertib) – inhibitory effect of drug 1 (venetoclax) * inhibitory effect of drug 2 (volasertib). C ALL-SIL cells were treated with the EC50 (nM) of venetoclax, volasertib, or a combination for different periods, after which they were lysed and probed with the indicated antibodies. D Cells were treated with DMSO and the EC50 (nM) of venetoclax, volasertib, or a combination for different time points. Then, the cells were stained with propidium iodide and analyzed by flow cytometry. E, F DND-41 cells carrying luciferase were injected into NSG mice through their tail vein. Luciferase activity was measured after 2 weeks (depicted as day 1 in the graph), and the mice were randomly selected for different treatments. G Kaplan-Meier curves showing the survival of the mice.