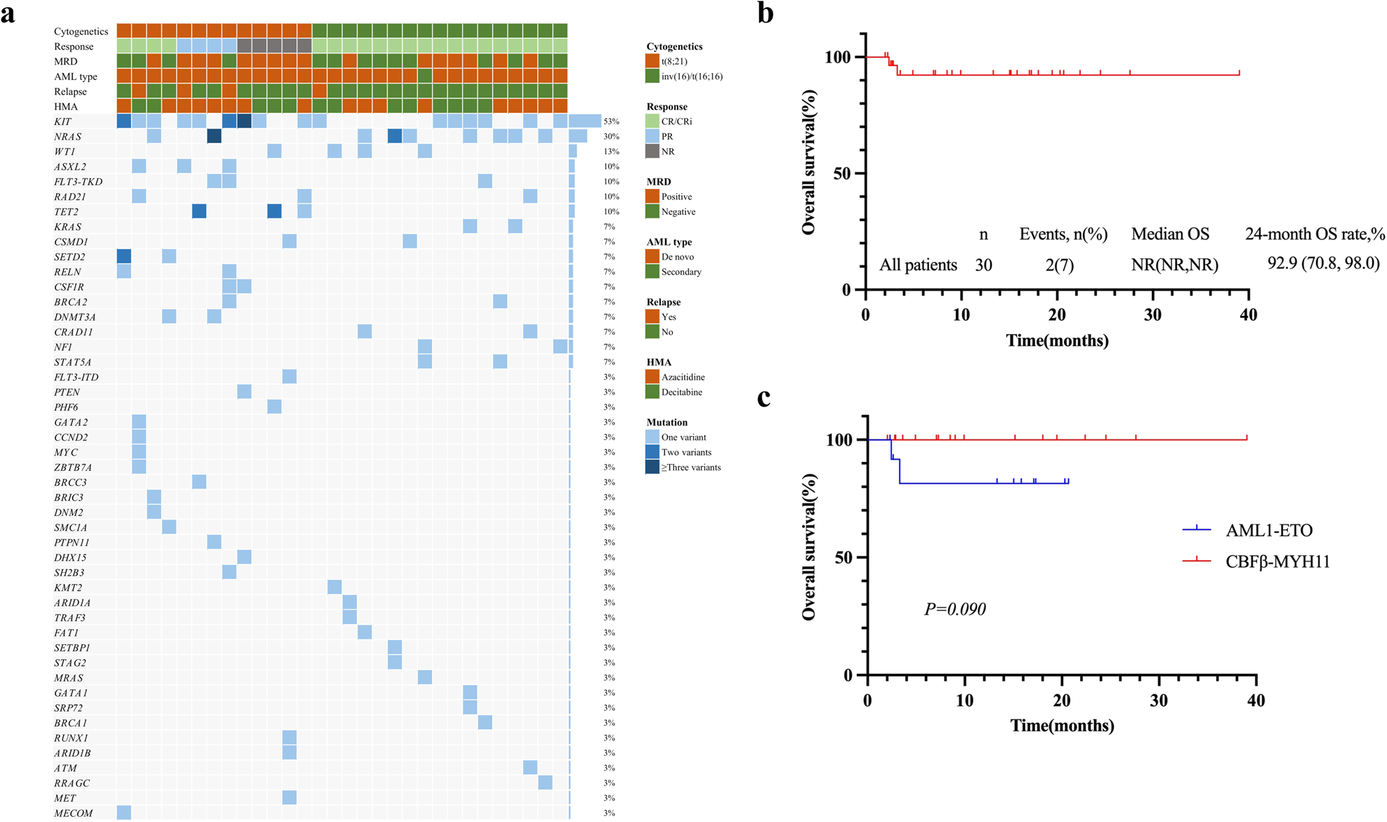
Fig. 1: Clinical characteristics and response in 30 patients in this study.

a Mutational landscapes. b Overall survival of all patients. c Overall survival stratified by cytogenetics.

a Mutational landscapes. b Overall survival of all patients. c Overall survival stratified by cytogenetics.