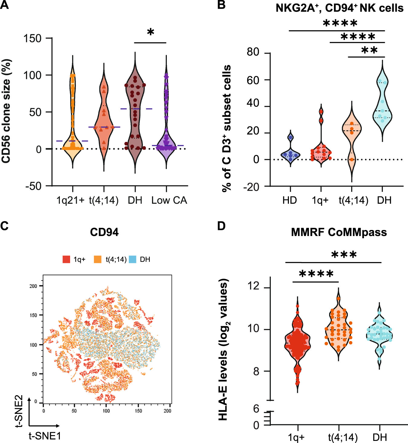
Fig. 2: CD56 clone size and mRNA expression based on CA abnormalities.

A. Violin plots showing the percentage of CD56-expressing clonal MM cells in patients with 1q21+ (n = 114), t(4;14) (n = 10), DH (n = 22), or “Low CA” (n = 58) MM in our database. ANOVA analysis with Bonferroni’s correction: p DH versus “Low CA” = 0.340 (*). ANOVA Summary p = 0.0461 (*). Blue dotted lines highlight the median value. If not reported, p are not significant. B Percentages of CD3-CD56dimCD16+CD94+NKG2A+ Natural Killer (NK) cells in healthy donors (HD, n = 7), patients with 1q+ (n = 13), t(4;14) (n = 4), or DH (n = 7) MM. ANOVA p < 0.0001. p HD versus DH < 0.0001 (****); p 1q+ versus DH < 0.0001 (****); p t(4:14) versus DH = 0.0075 (**). C t-SNE analysis combining CD94+/NKG2A+ cells in the three conditions. D FPKM levels of HLA-E in the CoMMpass MMRF database in patients with 1q+ (n = 133), t(4;14) (n = 36), and DH (n = 36). ANOVA p < 0.0001. p 1q+ versus DH = 0.0008 (***); p 1q+ versus t(4;14) < 0.0001 (****).