Fig. 1: Incidence and prognostic impact of TP53 alterations and the prognostic implication of TP53 expression in CMML.
From: Prognostic and therapeutic implications of TP53 expression in chronic myelomonocytic leukemia

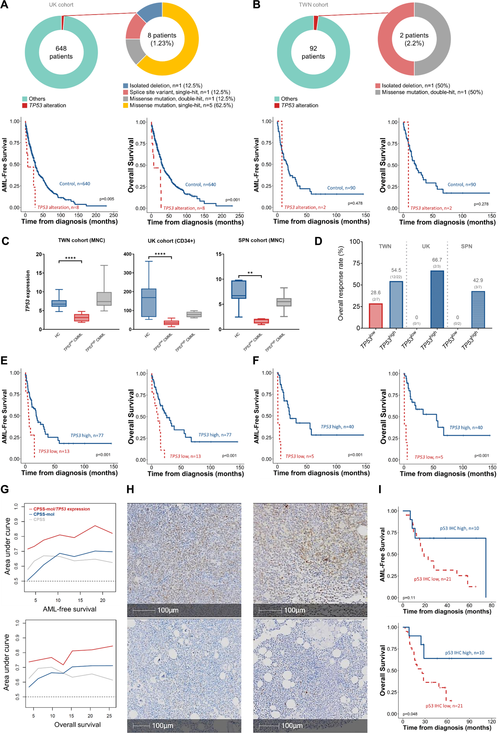
A Incidence of TP53 alterations in the UK CMML cohort (upper) and the outcomes of patients with or without any type of TP53 alteration (lower). B Incidence of TP53 alterations in the Taiwanese CMML cohort (upper) and the outcomes of patients with or without any type of TP53 alteration (lower). C Box and whisker plots displaying TP53 expression of healthy controls (HC) and CMML patients without TP53 alterations across three cohorts. MNC: mononuclear cells. ****P ≤ 0.0001, **P ≤ 0.01. P values were computed using the Mann–Whitney test. Segregation of patients into TP53low and TP53high subgroups was performed by the maximally selected rank method. D Bar plots showing overall response rates to hypomethylating agent monotherapy in patients with lower and higher TP53 expression. Numbers in brackets denote responders over the total number of individuals in each group. E Low TP53 RNA expression conferred significantly worse acute myeloid leukemia-free survival (LFS) and overall survival (OS) in CMML patients in the Taiwan RNA-sequencing discovery cohort. F TP53 expression significantly discriminated patients’ LFS and OS in the ASXL1 wild-type population in the discovery cohort. G Time-dependent ROC curve analyses demonstrate that TP53 expression can refine and improve current prognostic systems. H Representative bone marrow sections stained by immunohistochemistry (IHC) for p53 expression from CMML patients in the UK cohort. Nuclei with clear brown color regardless of staining intensity were regarded as p53 positive. Two exemplar high (upper row) and two low (lower row) expressors are shown. I Patients with lower p53 IHC expression displayed inferior survival compared to those with higher expression. The cutoff for p53 protein expression (25.4%) distinguishing lower and higher p53 groups was determined using maximally selected rank statistics.