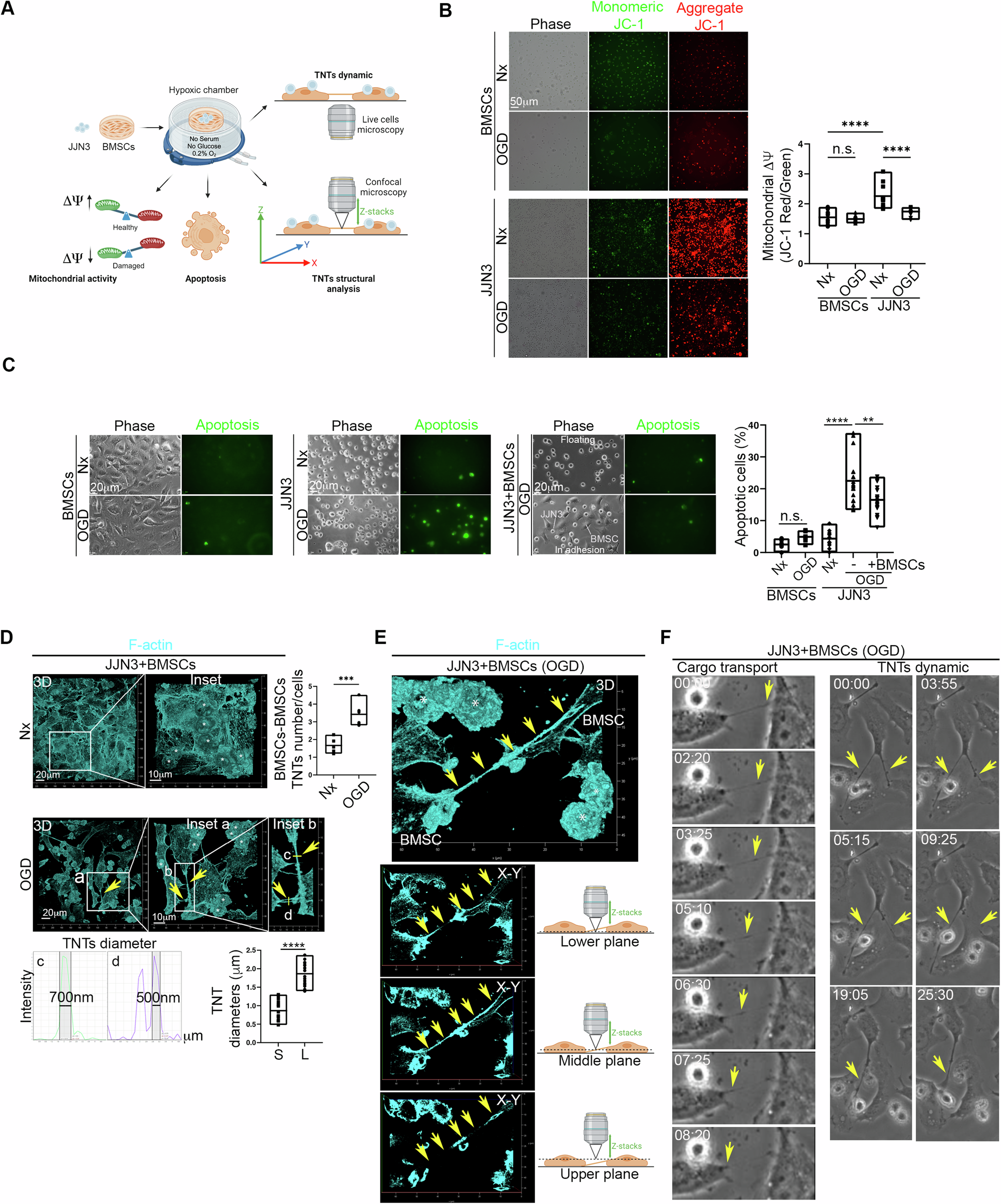
Fig. 1: BMSCs rescue JJN3 from OGD-induced and mitochondrial-dependent apoptosis and generate an extensive homotypic TNTs intercellular network.

A Schematic representation of the Oxygen-Glucose Deprivation (OGD) co-culture model used here. JJN3 cells were co-cultured with BMSCs under normoxic control conditions (Nx) or in the absence of serum, glucose, and in a hypoxic environment (0.2%O2; OGD). The co-culture was analyzed for mitochondrial membrane potential (ΔΨ), cell apoptosis, TNT structure (confocal microscopy), and TNT dynamics (live-cell microscopy). B OGD strongly affects mitochondrial membrane potential (measured through JC-1; ΔΨ) in JJN3 cells, while BMSCs preserve ΔΨ under OGD conditions. ****p < 0.0001. C JJN3 cells become apoptotic under OGD, while BMSCs are largely unaffected. When co-cultured with JJN3 cells, BMSCs rescue JJN3 cells from OGD-triggered apoptosis. ****p < 0.0001; **p = 0.0068. D–F. OGD induces the formation of homotypic tunneling nanotubes (TNTs) between BMSCs cells (Nx vs OGD ***p = 0.002). The diameters of small (S) and large (L) TNTs were measured (full width at half maximum, FWHM. ****p < 0.001) (D). These TNTs were found to be detached from the surface (E) and transported cargo between BMSCs cells (F; Supplementary Video 1–2). In (D) and (E), asterisks indicate JJN3 cells.