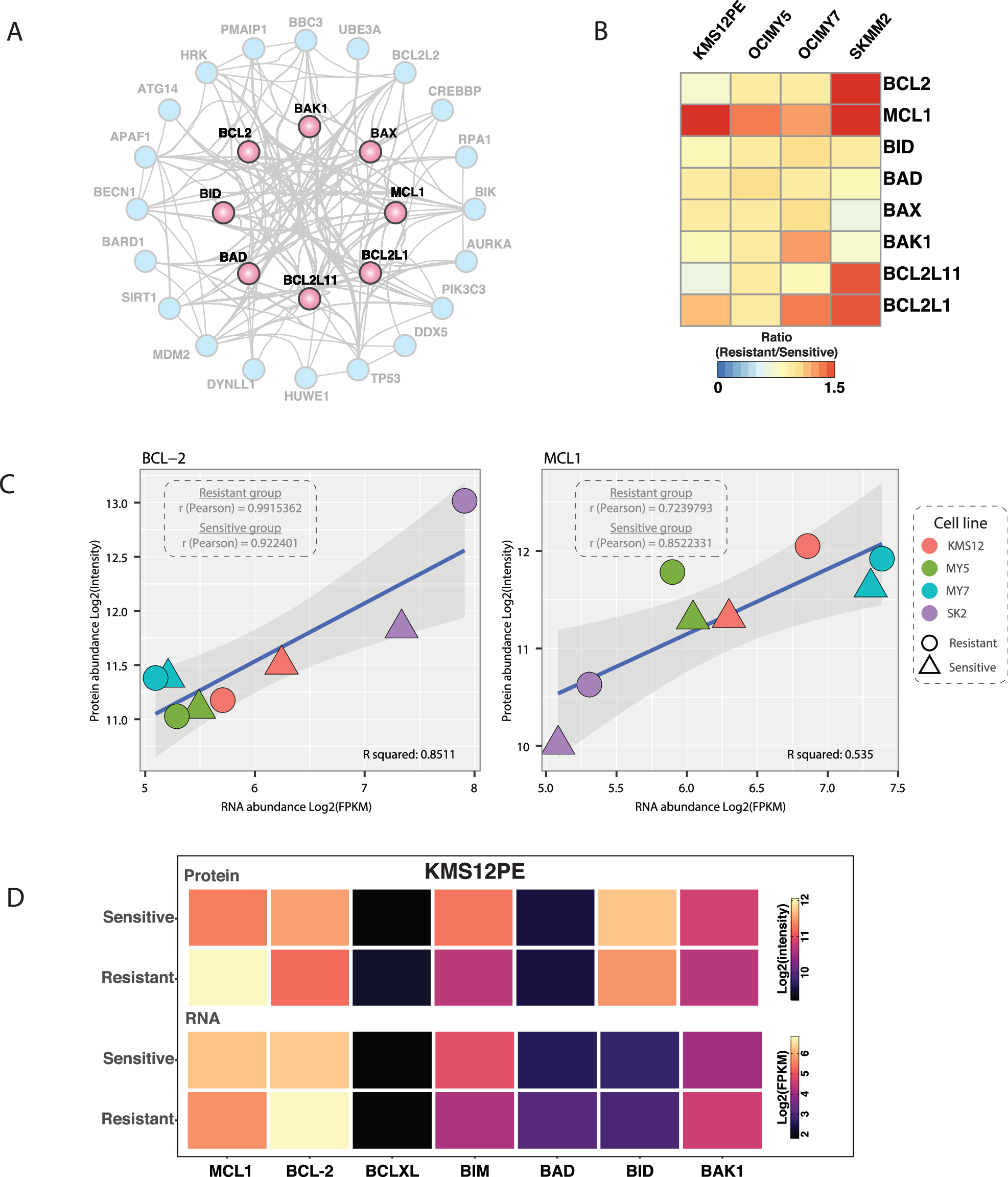
Fig. 3: Integrated proteomic analysis of apoptosis regulation.

A Network view (STRING-DB) of core apoptosis-related genes along with their first-degree neighbors. B Proteomic analysis of apoptosis genes in venetoclax-sensitive and resistant paired cell lines; protein intensity is scaled by row. C Non-linear regression analysis for correlation between transcriptomics and proteomics for two anti-apoptotic proteins. D Overview of transcriptomic and proteomic quantification of BCL-2 family proteins in parental and venetoclax-resistant KMS12PE cell lines.