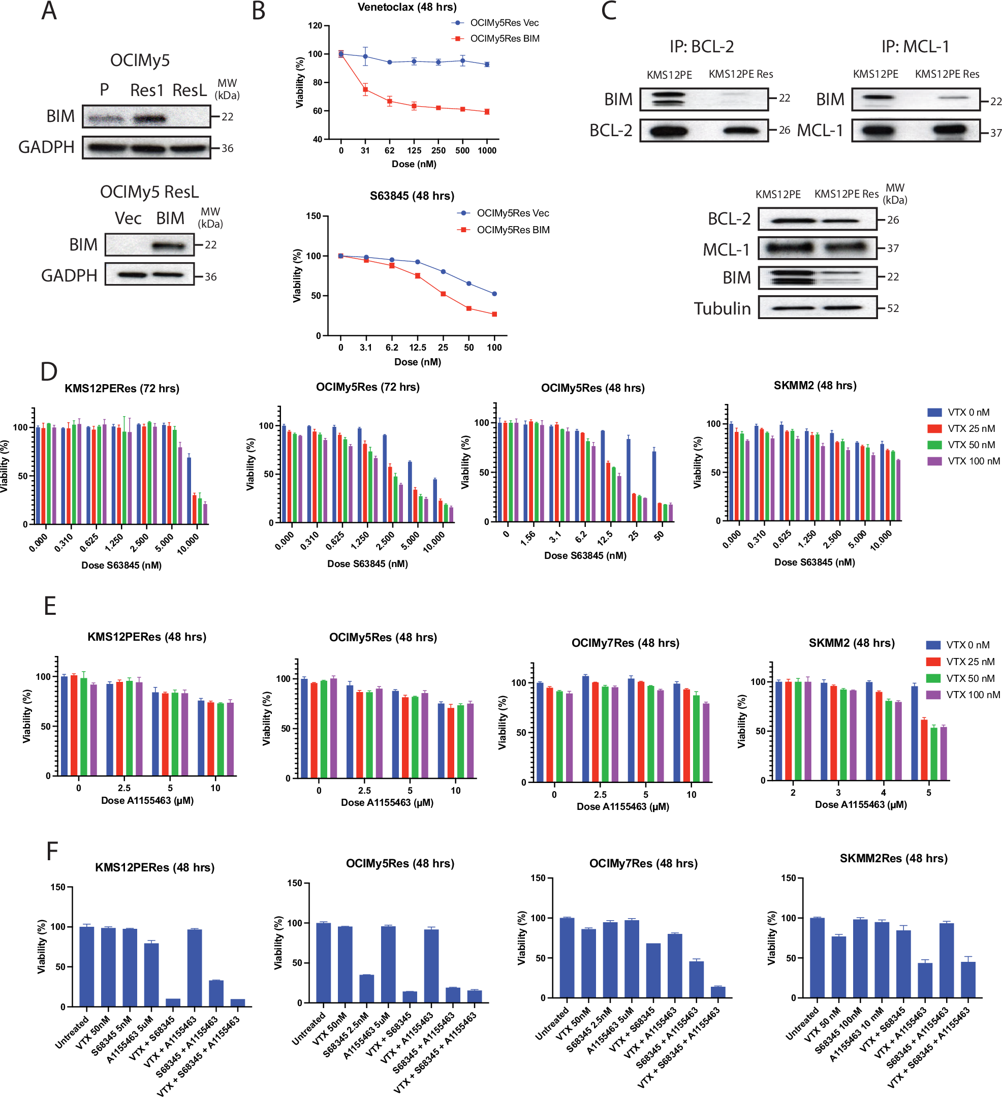
Fig. 4: Role of BIM expression and MCL-1 inhibition in VTX sensitivity.

A Western Blot analysis demonstrating loss of BIM expression in OCIMy5 exposed to long-term venetoclax (top panel) and re-introduction of BIM (bottom panel) for sensitivity studies. B MTT assay results after 48-hour incubation of venetoclax or S53845, normalized to untreated control; re-introduction of BIM lead to increased sensitivity to both compounds. C Immunoprecipitation assay showing decreased BIM binding to both BCL-2 and MCL-1 in KMS12Res in comparison to its sensitive counterpart. D–F MTT assays normalized to untreated control, showing activity of venetoclax plus S63845 (D), venetoclax plus A1155463 (E) and venetoclax, S63845 and A1155463 in venetoclax-resistant cell lines.