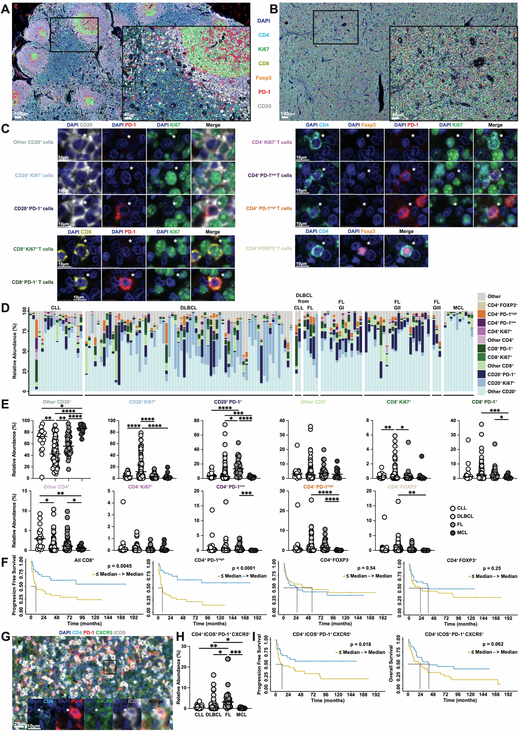
Fig. 1: CD8+ T-cells and CD4+CXCR5+PD1hi T-follicular helper cells are overrepresented and positively prognostic in DLBCL.

A–F A tissue microarray comprising 77 DLBCL, 39 FL, 10 MCL and 18 CLL cases (NHL TMA) was subjected to multiplex immunofluorescence (IF) microscopy using antibodies against CD20, CD4, CD8, PD1, Ki67 and Foxp3 (A) and counterstained with DAPI. Normal lymph node samples were stained with the same panel for comparison. Sections were recorded using the Vectra Polaris imaging system, and images were processed using Inform and R. Representative images of a normal lymph node, and of a representative DLBCL case are shown at low and high (inset) magnification in (A and B). A gallery of single channel and multi-channel images of the nine indicated numerically dominant tumor (CD20+) and T-cell populations are shown in (C). Asterisks point to cells of interest. The relative abundance (in % of all cells with a DAPI+ nucleus) of the populations in C, plus marker-negative (“other”) populations, is shown in D in the form of stacked bar plots for all cases included in the NHL TMA (note that CD4+ and CD8+ populations co-expressing PD1 and Ki67 were rare and were included with “other CD4/CD8”). Patients are arrayed on the x-axis and sorted by diagnosis. The relative abundance (in % of all cells with a DAPI+ nucleus) of the indicated populations as detected in the four main lymphoma entities is shown in (E) (note that the DLBCL cases transformed from CLL and FL are pooled here with all other DLBCL cases, and FL cases grades 1–3 are pooled into one category); each symbol represents one case. Statistical comparisons were performed by one-way ANOVA with Dunnett’s T3 correction; *p < 0.05; **p < 0.01; ***p < 0.005; ****p < 0.001. Kaplan-Meier curves showing progression-free survival of the 77 patients included in the NHL TMA with large (>median) relative to small (≤median) infiltrates of CD8+ T-cells, CD4+ PD1hi Tfh cells, CD4+ Foxp3- T-cells and CD4+ Foxp3+ Tregs are presented in (F). P-values were calculated by Kaplan-Meier log-rank test. G–I The NHL TMA was stained using antibodies against CD4, PD1, CXCR5 and ICOS (B). A low magnification multi-channel image of a representative DLBCL case is shown in G alongside single- and multi-channel, high-magnification images (inset). The relative abundance (in % of all cells with a DAPI+ nucleus) of CD4+PD1+CXCR5+ICOS+ Tfh cells in the four main lymphoma entities is shown in (H). Kaplan-Meier curves showing progression-free and overall survival of 77 patients included in the NHL TMA with large (>median) relative to small (≤median) infiltrates of CD4+PD1+CXCR5+ICOS+ Tfh cells are presented in (I). P-values were calculated by Kaplan–Meier log-rank test.