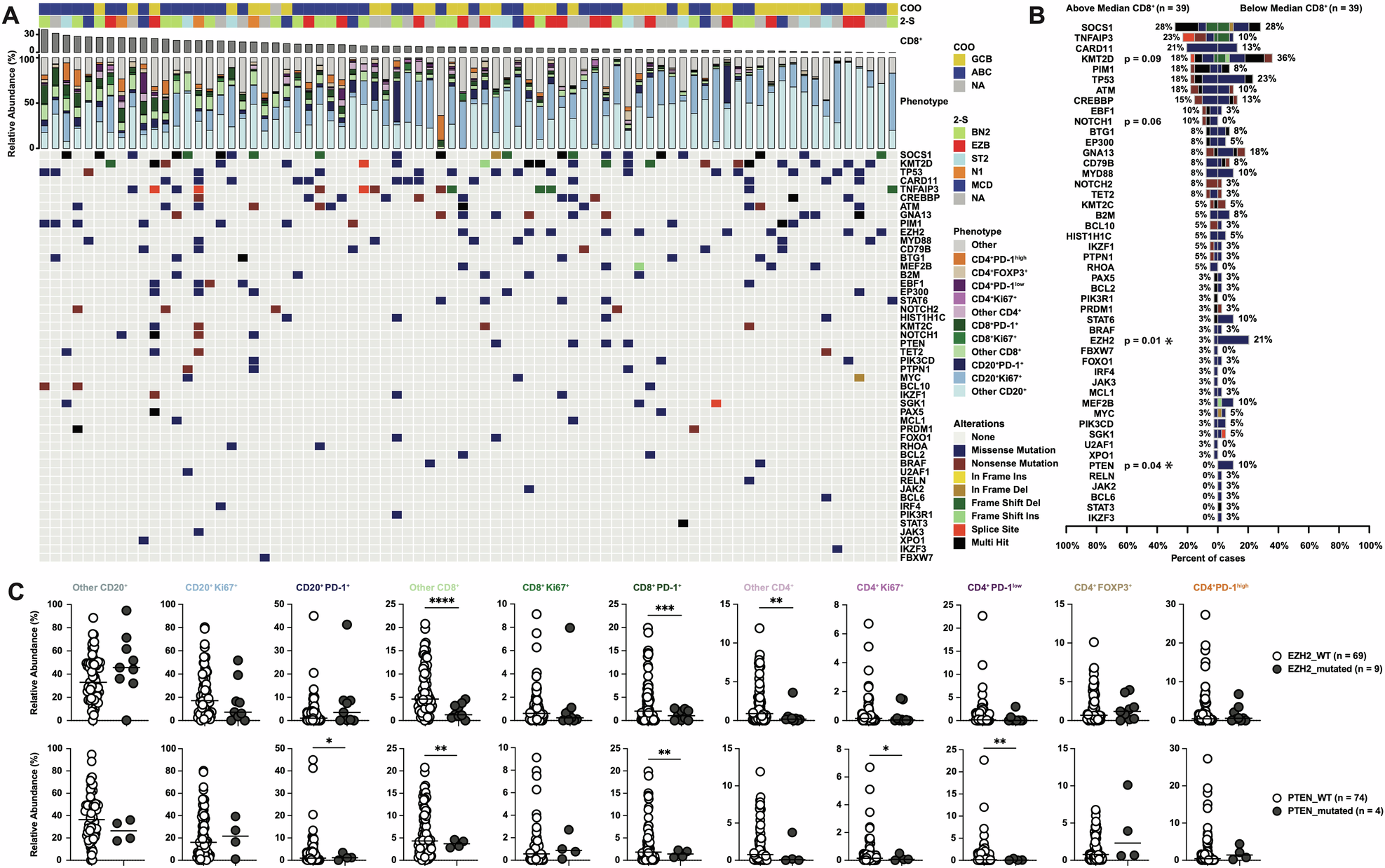
Fig. 3: Mutations in EZH2 and PTEN are overrepresented in DLBCL cases with low CD8+ T-cell infiltration.

A–C A TMA comprising 78 amplicon-sequenced DLBCL cases (“amplicon-sequenced DLBCL” TMA) was stained with antibodies against CD20, CD4, CD8, PD1, Ki67 and Foxp3 (A) and DAPI. An oncoplot of the alterations occurring in at least one case (48 in total; categorized as missense, nonsense, splice site, multi-hit mutations, frame shift or in-frame deletions/insertions; most common mutations at the top, least common at the bottom) is shown in (A). Each case is annotated with stacked bar plots showing the relative abundance (in % of all cells with a DAPI+ nucleus) of the 12 indicated tumor and T-cell populations, the cell-of-origin (COO) classification and the genetic subtype (using the 2-step classifier; 2-S). Cases are arrayed according to their CD8+ T-cell infiltrate (decreasing from left to right). A co-barplot of the same 48 genetic aberrations, sorted from top to bottom by their recurrence in CD8+ T-cellhigh cases (> median) is shown in (B). Genetic aberrations in two genes (EZH2, PTEN) are significantly underrepresented in CD8+ T-cellhigh relative to CD8+ T-celllow (≤ median) cases. Genetic aberrations in two additional genes (KMT2D, NOTCH1) show a trend toward being under- and overrepresented in CD8+ T-cellhigh cases, respectively. Plots in C show the differential relative abundance of the indicated 11 populations (excluding the marker-negative cells) as a function of the EZH2 (top row) and PTEN (bottom row) mutational status. P-values in B were calculated using Fisher’s exact test; p-values in C were calculated by unpaired t-test with Welch’s correction; *p < 0.05; **p < 0.01; ***p < 0.005; ****p < 0.001.