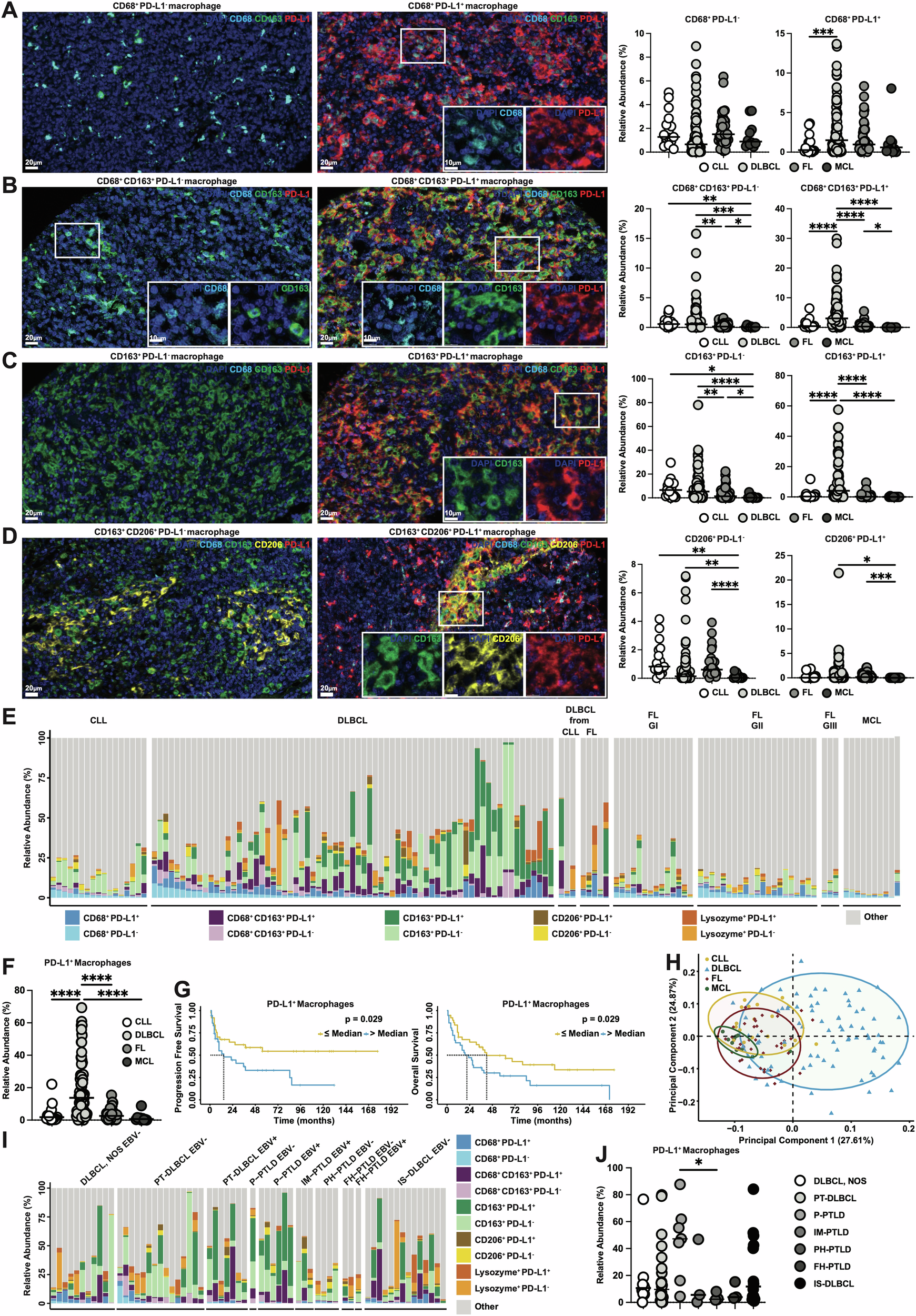
Fig. 5: PDL1 expression by a variety of macrophage populations distinguishes DLBCL from other B-cell lymphomas.

A–F The NHL TMA was stained with antibodies against CD68, CD163, CD206, lysozyme, PDL1 and MHCII (E), and counterstained with DAPI. Images were recorded and processed as described in Fig. 1. Five populations of macrophages were distinguishable based on the individual or co-expression of CD68, CD163, CD206 and lysozyme; representative images of the four major populations are shown in (A–D) (see suppl. Fig. 5 for the fifth population, featuring a positive lysozyme signal). Note that all macrophages were negative for MHCII; see suppl. Fig. 5 for representative images. Each of four populations further expressed, or not, PDL1; the left and right micrograph panels in A–D show cases without (left) or with (right) PDL1 expression on the respective macrophage population. The relative abundance (in % of cells with a DAPI+ nucleus) of PDL1– and PDL1+ macrophage populations of all cases on the NHL TMA, stratified by lymphoma subtype, is shown in the summary plots on the right. The relative abundance (in % of cells with a DAPI+ nucleus) of the five dominant macrophage populations, expressing PDL1 or not, plus marker-negative (“other”) populations, is shown in E in the form of stacked bar plots for all cases included in the NHL TMA. Patients are arrayed on the x-axis and sorted by diagnosis. F The relative abundance (in % of cells with a DAPI+ nucleus) of PDL1+ macrophages, expressing at least one of the macrophage markers shown in (A–E), as detected in the four main lymphoma entities; each symbol represents one case. Statistical comparisons in A–D and F were performed by one-way ANOVA with Dunnett’s T3 correction; *p < 0.05; **p < 0.01; ***p < 0.005; ****p < 0.001. G Kaplan-Meier curves showing progression-free (left panel) and overall (right panel) survival of 78 DLBCL patients with large (>median) relative to small (≤median) infiltrates of PDL1+ macrophages expressing at least one of the markers shown in (A–D). P-values were calculated by Kaplan-Meier log-rank test. H PCA bi-plot showing the segregation of lymphoma entities as a function of their macrophage populations. Each symbol represents one case; patients are the same as shown in (A–G). I, J The PTLD TMA was stained with E, and counterstained with DAPI. The relative abundance (in % of cells with a DAPI+ nucleus) of the five dominant macrophage populations, expressing PDL1 or not, plus marker-negative (“other”) populations, is shown in I in the form of stacked bar plots for all cases included in the PTLD TMA (PTLD post-transplant lymphoproliferative disorder, NOS not otherwise specified, PT post-transplant, P polymorphic, PH plasmacytic hyperplasia, FH follicular hyperplasia, IS immunosuppression). The relative abundance (in % of cells with a DAPI+ nucleus) of PDL1+ macrophages, expressing at least one of the macrophage markers shown in (A–E), as detected in the five main DLBCL and PTLD entities; each symbol represents one case.