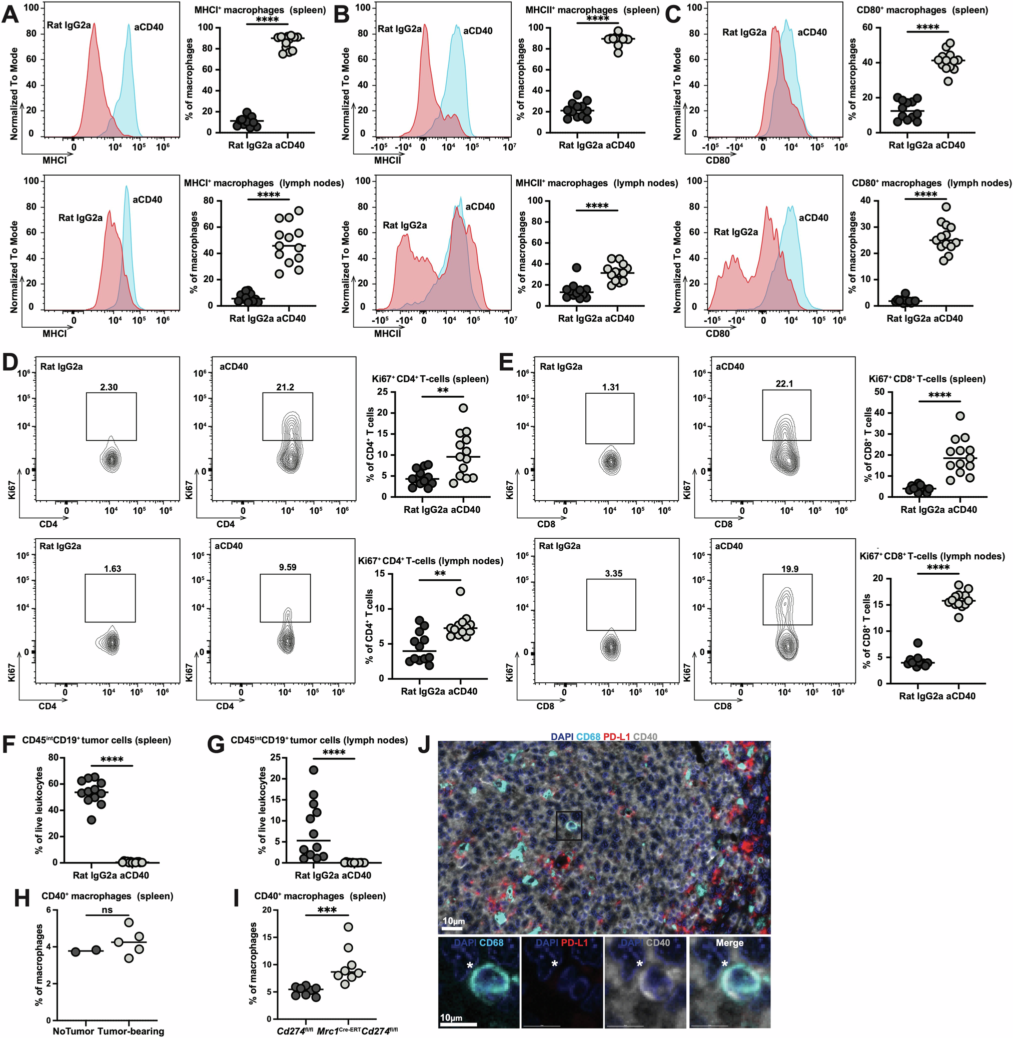
Fig. 7: A CD40 agonistic antibody reprograms intratumoral macrophages to express MHCI, MHCII and CD80, and reduces the tumor burden in a MYC-driven model of B-cell lymphoma.

A–G C57BL/6 mice were intravenously injected with 1 Mio >90% pure lymphoma cells isolated from the spleens of Eμ-Myc-transgenic donors; mice were additionally injected with three doses of 250 μg each of CD40 agonistic, or isotype control antibody on days 0,3 and 6 days post tumor cell injection. The frequencies of MHCI+, MHCII+ and CD80+ macrophages among all F4/80+ macrophages in spleen (upper panels) and pooled axillary and inguinal LNs (lower panels) were determined by flow cytometry at the study endpoint (10 days post injection) and are shown in (A–C). The frequencies of Ki67+ CD4+ and Ki67+ CD8+ T-cells among all CD4+ and CD8+ T-cells in spleen (upper panels) and LNs (lower panels) are shown in (D, E), alongside representative histograms. The spleen and LN tumor burden is shown in (F, G). Each symbol represents one mouse. Two pooled studies are shown in (A–G). CD40 expression by splenic macrophages, as determined by flow cytometry, is shown for tumor-bearing and control mice in (H) (one study), and for tumor-bearing Mrc1Cre-ERTCd274fl/fl mice and their Cd274fl/fl littermates (treated intraperitoneally with tamoxifen) in (I) (two studies pooled). p-values were calculated by unpaired two-tailed Mann-Whitney test throughout. **p < 0.01; ***p < 0.005; ****p < 0.001. J A representative case of DLBCL was stained with antibodies against CD68, PDL1 and CD40. A low magnification multi-channel image is shown alongside single- and multi-channel, high-magnification images (inset).