Fig. 3: Telomere length shortening correlates with senescence and TRF2 diffuse pattern expression and activation of the p38 MAP-kinase pathway.
From: Telomere occupancy by TRF2 is altered by KIT mutations and correlates with mastocytosis regression

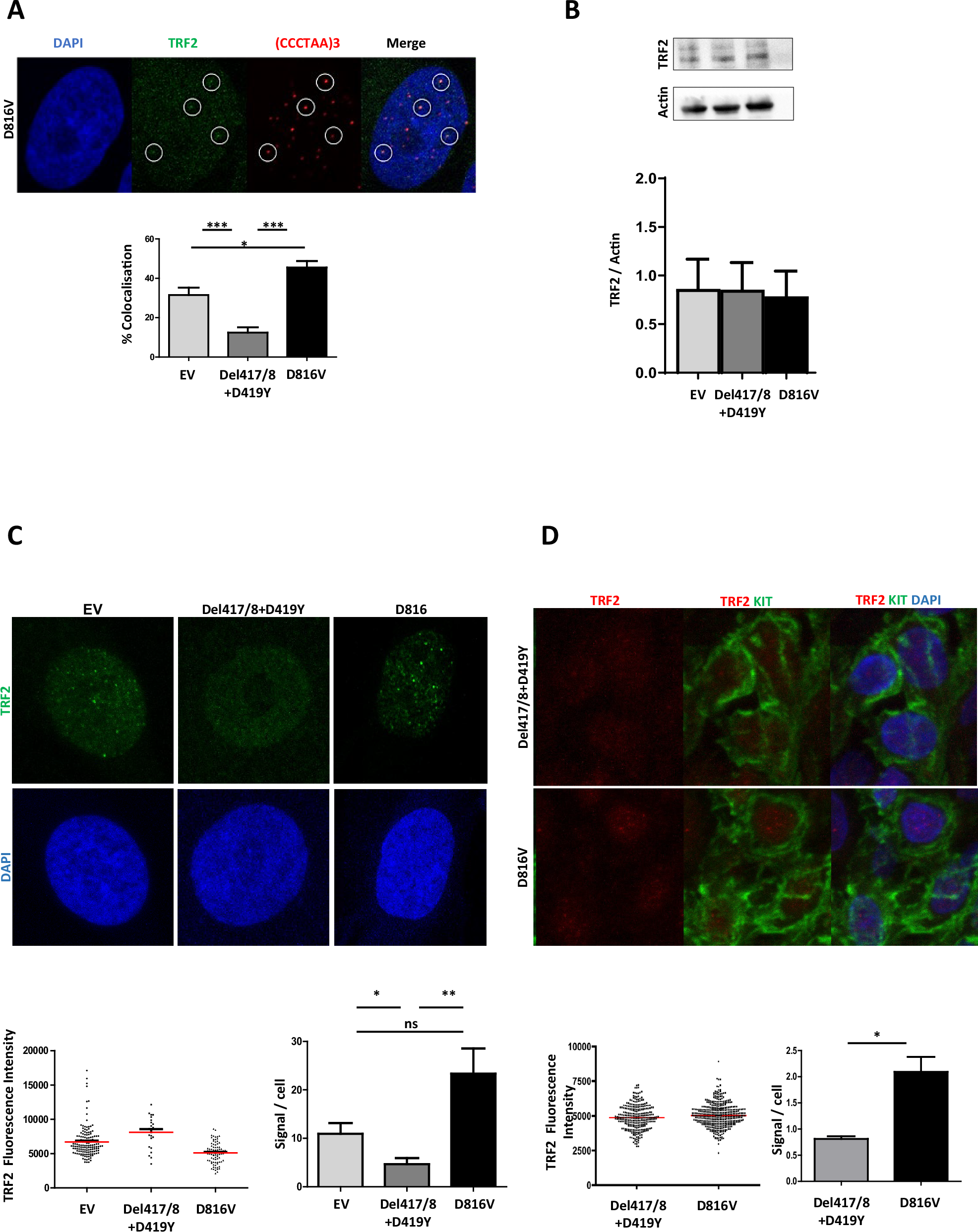
A TRF2 punctiform pattern detected by immunofluorescence is colocalized with telomeric specific probe signal by fluorescent in situ hybridization (FISH) in control, KIT Del 417/8+D419Y and KIT D816V pHDF. Quantitative study shows a significant decreased percentage of colocalized TRF2 and telomeric signal in KIT Del 417/8+D419Y compared with control (p = 0.0003) and KIT D816V (p < 0.0001). B TRF2 quantitative expression in control, KIT Del 417/8+D419Y and KIT D816V pHDF by western blot (n = 3). C TRF2 expression by fluorescence intensity and TRF2 punctiform signal quantification in control pHDF (empty vector, EV) or KIT Del 417/8+D419Y (p = 0.0229) and KIT D816V (p = 0.0018). Picture highlights TRF2 differential signal topography (green) with diffuse (KIT Del 417/8+D419Y) or punctiform (KIT D816V) pattern. D Mast cells TRF2 expression in cutaneous biopsies from mastocytosis patients by fluorescence intensity and TRF2 punctiform signal quantification in patients affected by cutaneous mastocytosis with KIT Del 417/8+D419Y (n = 3) and KIT D816V (n = 3). Pictures highlight TRF2 differential signal topography (red) with diffuse (KIT Del 417/8+D419Y) or punctiform (KIT D816V) pattern in mast cells (green) (p = 0.0018).