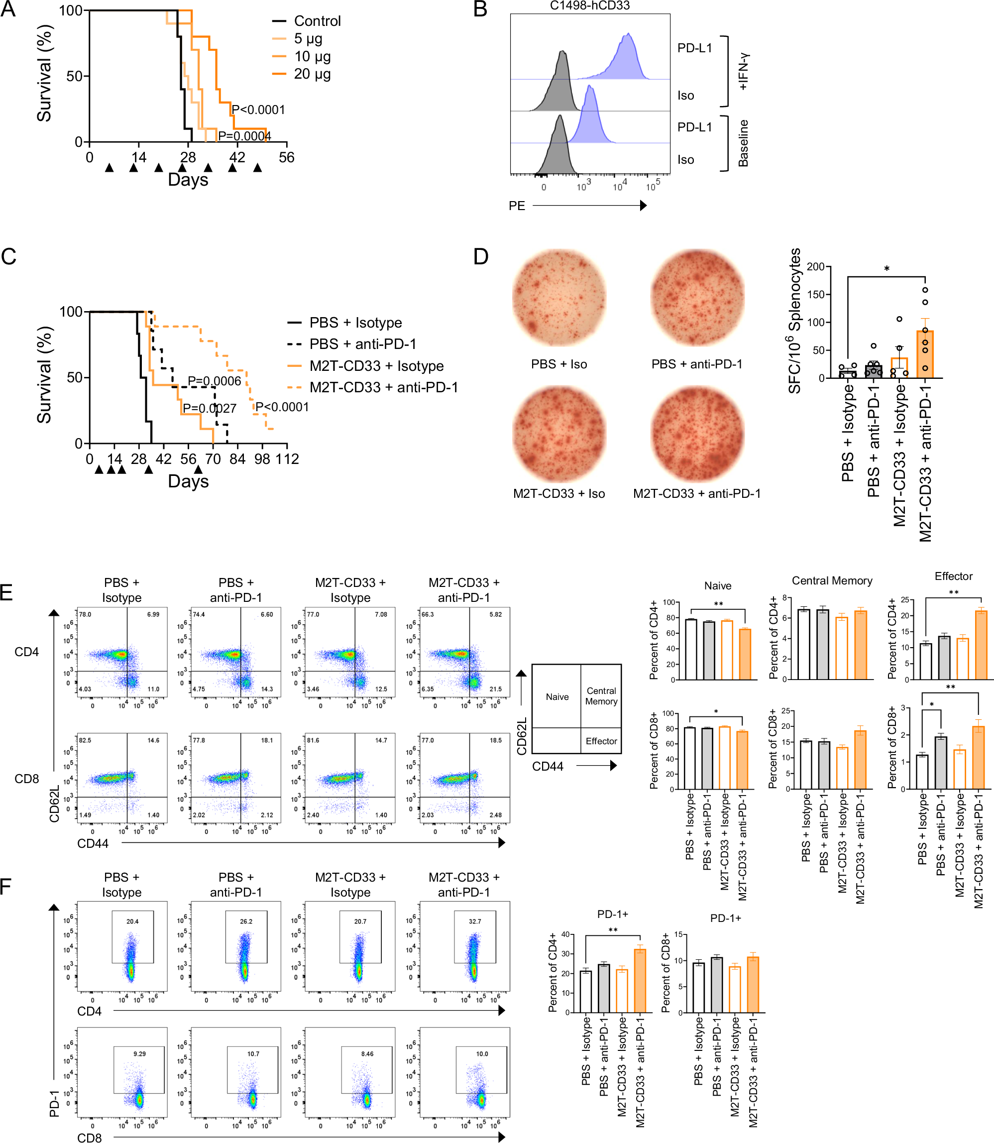
Fig. 7: M2T-CD33 has anti-AML efficacy in an in vivo therapeutic model and in combination with immune checkpoint inhibition.

A Mice were injected with 0.05 × 106 C1498-hCD33 (Day 0) cells and the next day weekly treatment with a range of M2T-CD33 doses or PBS control began as indicated by triangles (N = 10). Kaplan-Meier survival curves shown. Survival significance was determined by log-rank Mantel-Cox test, compared to control. (B) Flow cytometry of PD-L1 expression on C1498-hCD33 cells with and without IFN-γ stimulation. C Mice were injected with 0.05 × 106 C1498-hCD33 (Day 0) and the next day treatment with 20 µg M2T-CD33 or PBS control began as indicated by triangles. Anti-PD-1 or isotype control antibody was given twice weekly for three weeks and then once weekly after a two week break until Day 78 (N = 6-9). Survival significance was determined by log-rank Mantel-Cox test, compared to control. D−F Mice were treated once weekly with 20 µg M2T-CD33 or PBS control and twice weekly with anti-PD-1 or isotype control antibody for three weeks. Three weeks later, mice were challenged with 0.5 × 106 C1498-hCD33 cells. One week after the injection of cells, the therapeutic regimen was repeated for 2 weeks and then splenocytes were harvested for analysis (N = 4–6). D Representative photos of IFN-γ ELISpot wells showing the hCD33-specific T cell response in splenocytes with quantification on right. Error bars represent SEM. Significance determined by Kruskal-Wallis test and Dunn’s multiple comparisons test, *P < 0.05. E Representative flow cytometry of splenocytes for CD44/CD62L gating within CD4+ or CD8+ T cells with quantification on right. Error bars represent SEM. Significance determined by Kruskal-Wallis test and Dunn’s multiple comparisons test, *P < 0.05, **P < 0.01. F Representative flow cytometry of splenocytes for PD-1 gating within CD4+ or CD8+ T cells with quantification on right. Error bars represent SEM. Significance determined by Kruskal-Wallis test and Dunn’s multiple comparisons test, **P < 0.01.