Fig. 5

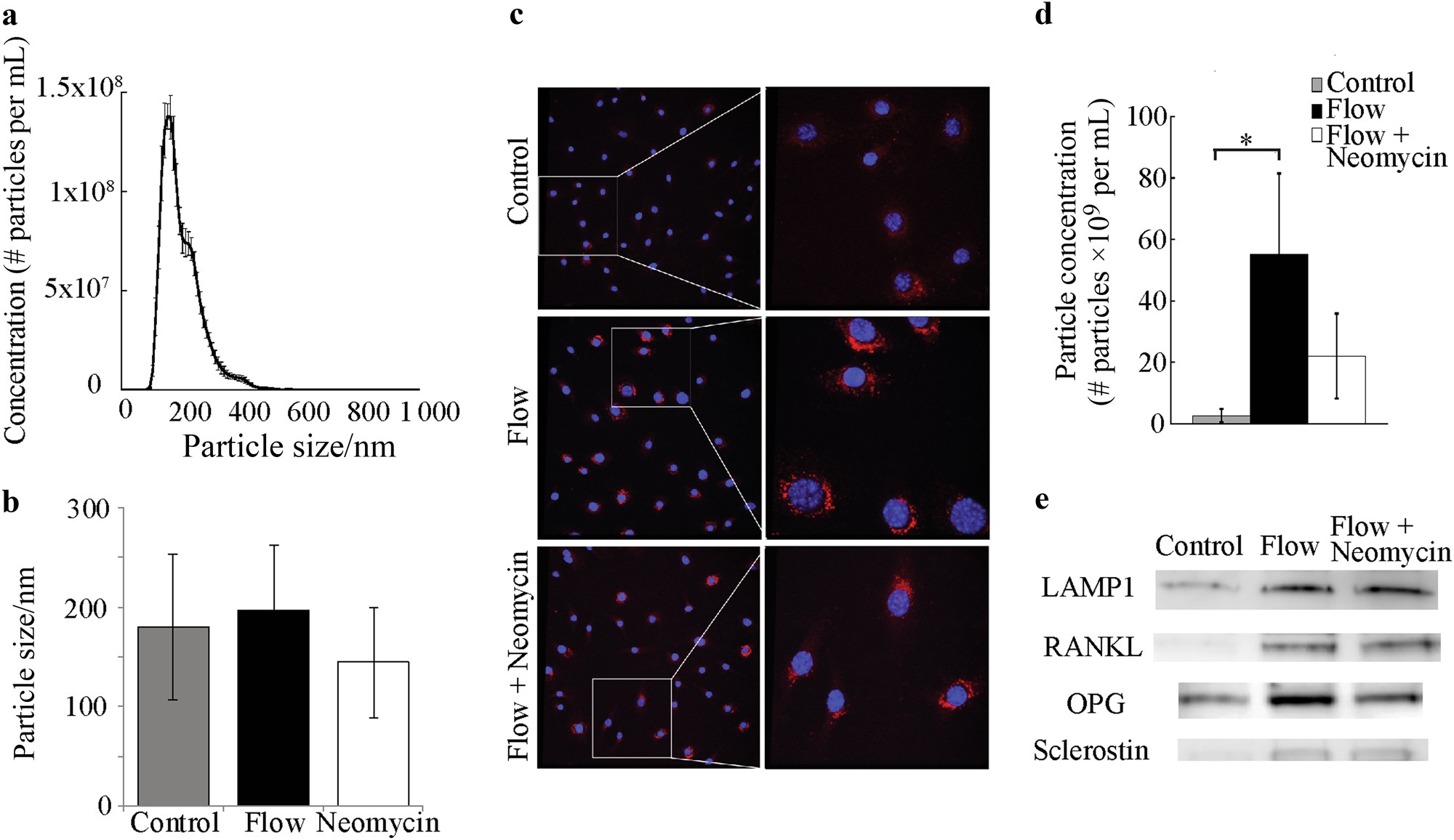
Mechanical stimulation of osteocytes causes a Ca2+-dependent release of extracellular vesicles containing bone regulatory proteins. a Representative distribution of particle size for a sample of vesicles isolated from cells exposed to flow. b Average particle size for each group. c Immunostaining for the secretory vesicle marker LAMP1 reveals punctate staining (red) consistent with the presence of vesicle-like structures. Fluid flow increased the expression of LAMP1, while neomycin diminished this response. d Nanoparticle concentration analysis shows that fluid flow increased the number of particles released into the medium, and neomycin blunted this response. e Western blots on extracellular vesicle protein lysates were probed for the presence of key bone regulatory proteins. Note that lysates were not adjusted for varying vesicle quantities between groups and reflect extracts of total vesicle pellets prepared by ultracentrifugation. n = 4 samples/group *P < 0.05. Error bars are standard deviations.