Fig. 3

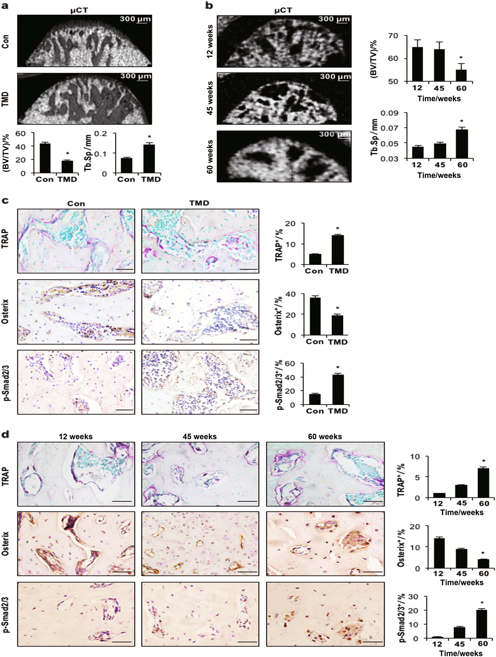
Subchondral bone loss in the temporomandibular joint condyle. a Representative µCT images and quantitative analysis showed significant bone loss at 8 wks after surgery in the temporomandibular joint condyle of rats. b Representative µCT images and quantitative analysis showed increased bone loss in the temporomandibular joint condyle of ageing mice. Scale bar = 300 μm. BV/TV (%), bone volume fraction; Tb.Sp (mm), trabecular separation. c, d TRAP staining and immunohistochemical (Osterix and p-Smad2/3) staining of the temporomandibular joint subchondral bone from control and TMD rats (c) and ageing mice (d). Quantitative analysis of TRAP and IHC staining is shown on the right. Scale bar = 20 μm. n = 6 per group. *P < 0.05, one-way ANOVA followed by Tukey’s test. All data are expressed as the mean ± s.d