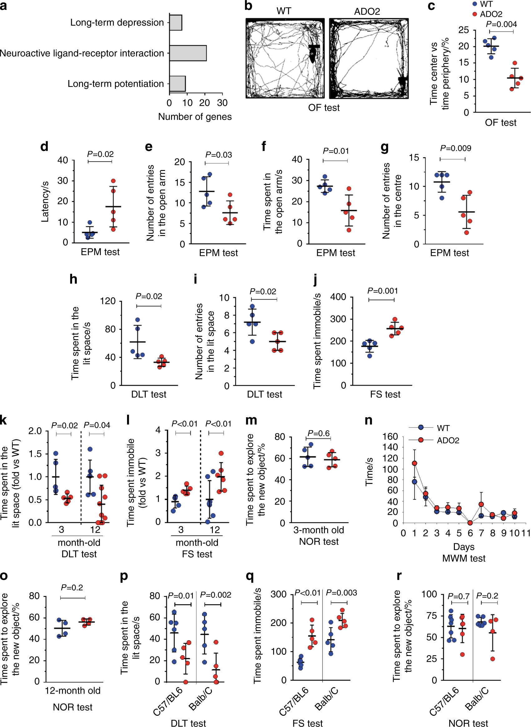
Fig. 5

Behavioral and cognitive phenotype. a Enriched pathway analysis of RNA-dSeq datasets from 1-month-old WT and ADO2 C57BL6/J male mouse brains. Behavioral tests in 3-month-old WT and ADO2 CD1 male mice. b Representative tracks in the open field (OF) test. c Percentage of the time spent in the center vs. the time spent in the periphery of the OF arena. d Latency time, e number of entries in the open arm, f time spent in the open arm and g number of entries in the center measured by the elevated plus maze (EPM) test. h Time spent in the lit space and i number of entries in the lit space in the dark light transition (DLT) test. j Time spent immobile in the forced swimming (FS) test. k Three- and 12-month-old WT and ADO2 CD1 male mice compared for the time spent in the lit space during the DLT test and for l the time spent immobile during the FS test. m Novel object recognition (NOR) test and n Morris water maze (MWM) test in 3-month-old WT and ADO2 CD1 male mice. o NOR test in 12-month-old WT and ADO2 CD1 male mice. p DLT test in 12-month-old WT and ADO2 C57BL6/J and Balb/C male mice to measure the time spent in the lit space. q FS test in 12-month-old WT and ADO2 C57BL6/J and Balb/C male mice to measure the time spent immobile. r NOR test in 12-month-old WT and ADO2 C57BL6/J and Balb/C male mice to measure the time spent to explore the new object. Images are representative, and data are the mean ± S.D of five to eight mice per group (Student’s t test)