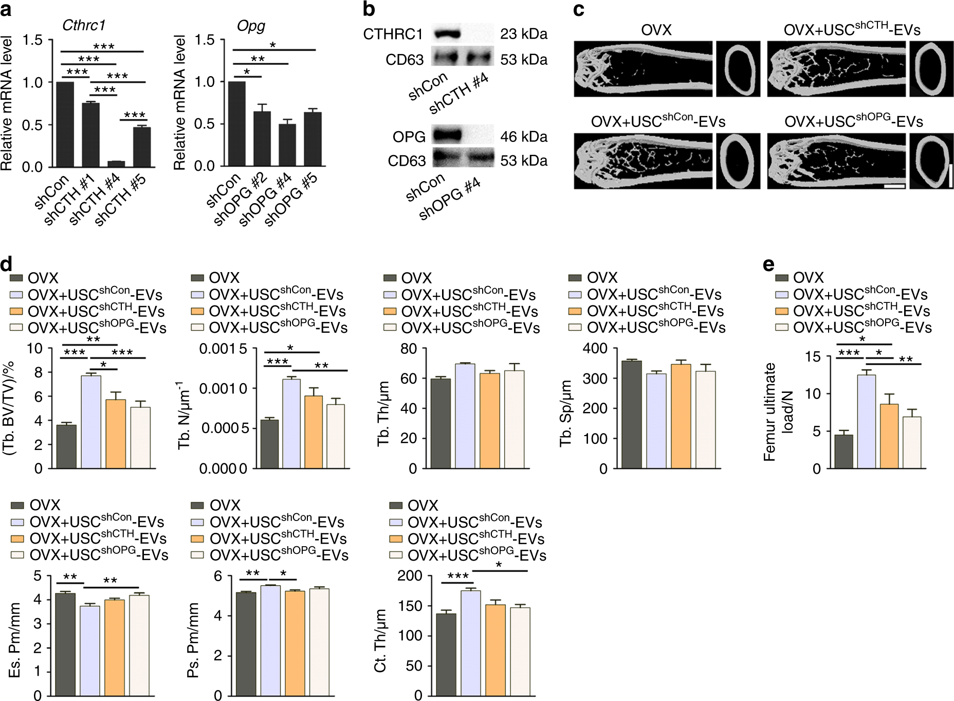
Fig. 6

CTHRC1 and OPG contribute to USC-EV-induced increases in bone mass and strength. a The inhibitory efficiency of shRNAs targeting CTHRC1 and OPG was verified by qRT-PCR analysis. shCTH: shCTHRC1. b The deficiency of CTHRC1 and OPG in USC-EVs was verified by western blotting. c, d Representative μCT images (c) and quantitative μCT analysis of trabecular and cortical bone microarchitecture (d) in femora. USCshCTH-EVs: USCshCTHRC1 #4-EVs; USCshOPG-EVs: USCshOPG #4-EVs. Scale bars: 1 mm. n = 6–8 per group. e Three-point bending measurement of the femur ultimate load. n = 6–8 per group. The data are shown as the mean ± SD. *P < 0.05, **P < 0.01, ***P < 0.001