Fig. 4
From: Inhibition of cyclooxygenase-2 activity in subchondral bone modifies a subtype of osteoarthritis

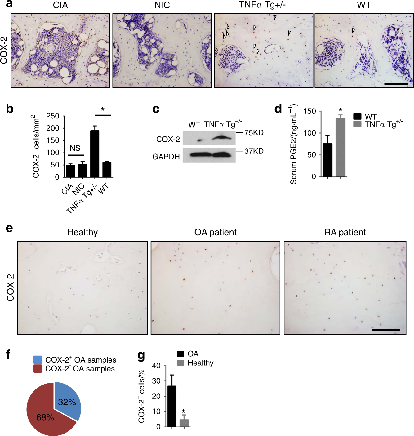
Elevated COX-2 activity in subchondral bone in genetically modified mice with RA and both human OA and RA. a and b Immunohistochemical staining a and quantitative analysis b of COX-2+ cells (brown) in the subchondral bone of mouse models of type II collagen-induced arthritis (CIA) and their nonimmunized controls (NIC) and in TNF-α transgenic mice (TNF-α Tg+/−) and their wild type (WT) controls at 4 months of age. Scale bars, 100 μm. N = 5 mice in each group from three independent experiments. c Western blot analysis of COX-2 protein expression in osteocytes isolated from the subchondral bone of TNF-α Tg+/− mice and their WT controls at 4 months of age. d Serum PGE2 levels in 4-month-old TNF-α Tg+/− mice and their WT controls. e Immunohistochemical staining for COX-2 in the subchondral bone of OA patients, RA patients, and their healthy controls. Scale bars, 100 μm. f The proportion of subchondral bone samples with high COX-2 expression (more than 20% osteocytes were considered COX-2+). g The percentage of COX-2+ osteocytes in subchondral bone samples with high COX-2 expression from 13 OA patients and 6 healthy controls. All data are shown as the mean ± standard deviation. *P < 0.05. Statistical significance was determined by Student’s t-test