Fig. 5
From: Inhibition of cyclooxygenase-2 activity in subchondral bone modifies a subtype of osteoarthritis

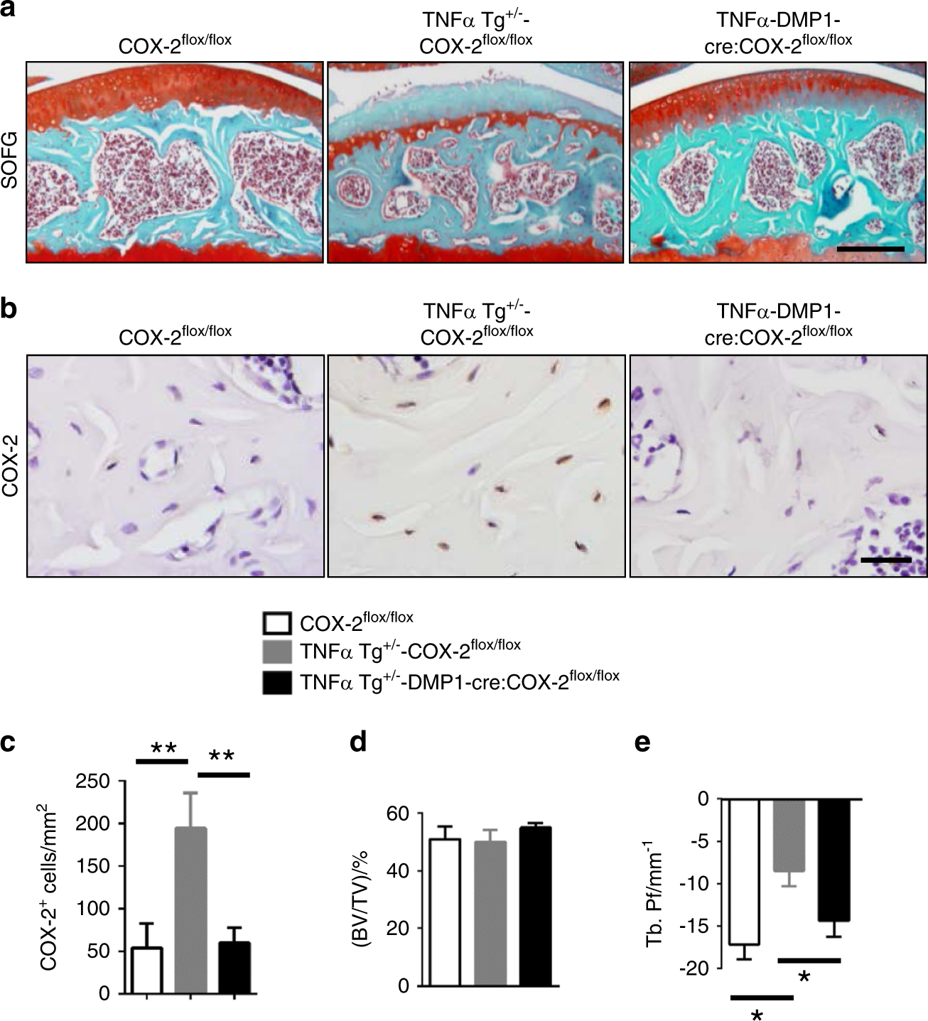
Inhibition of COX-2 attenuates the progression of RA. a Safranin O and fast green staining of sagittal sections of the medial tibial subchondral bone of COX-2flox/flox, TNF-α Tg+/− -COX-2flox/flox, and TNF-α Tg+/− DMP1-Cre:COX-2flox/flox mice. Scale bars, 200 μm. b and c Immunohistochemical staining b and quantitative analysis c of COX-2+ cells (brown) in the subchondral bone of COX-2flox/flox, TNF-α Tg+/− -COX-2flox/flox, and TNF-α Tg+/− DMP1-Cre:COX-2flox/flox mice. Scale bars, 25 μm. N = 5 mice in each group from three independent experiments. d and e Quantitative analysis of the bone volume (BV)/tissue volume (TV) ratio d and trabecular pattern factor (Tb.Pf) e in subchondral bone of COX-2flox/flox, TNF-α Tg+/− -COX-2flox/flox, and TNF-α Tg+/− DMP1-Cre:COX-2flox/flox mice, as determined by μCT analysis. N = 5 mice in each group from three independent experiments. All data are shown as the mean ± standard deviation. *P < 0.05; **P < 0.01. Statistical significance was determined by ANOVA