Fig. 6
From: Inhibition of immune checkpoints prevents injury-induced heterotopic ossification

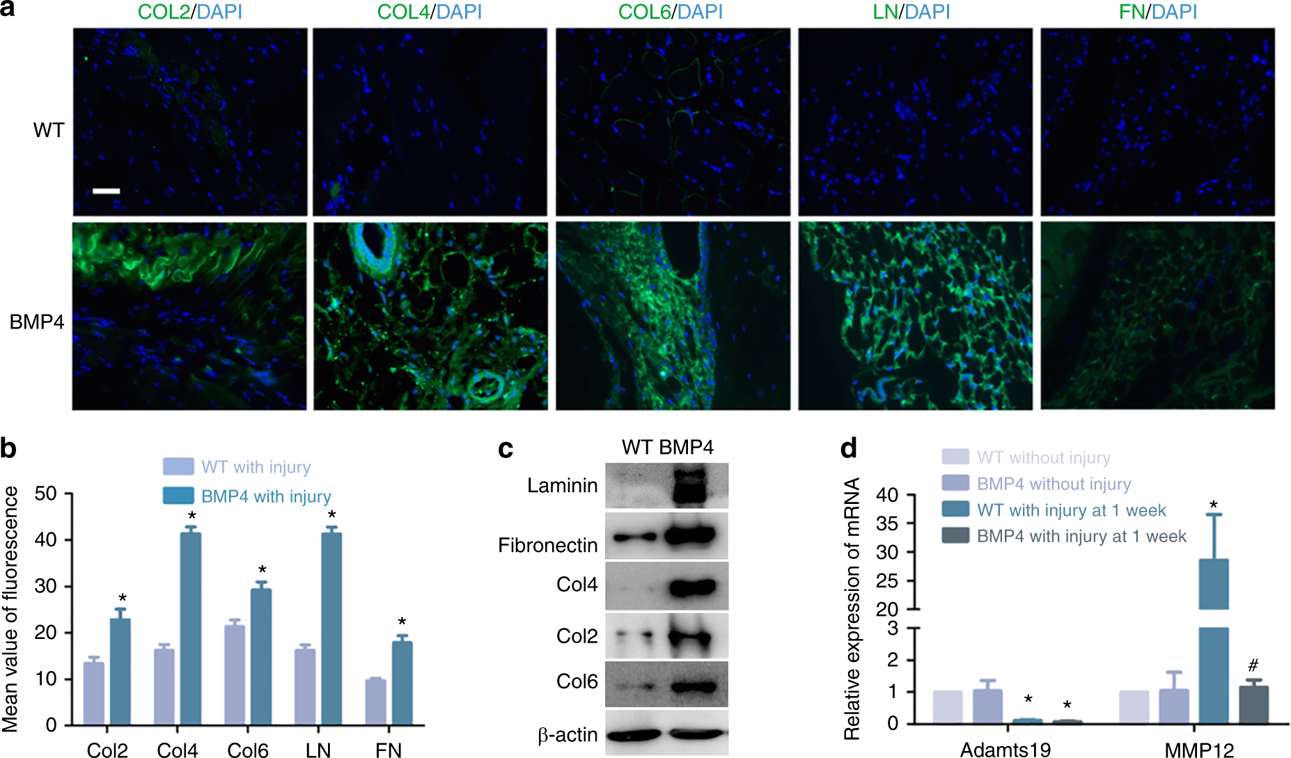
Increased deposition of ECM proteins in HO lesions is associated with decreased expression of Adamts19 and MMP12 deficiency in macrophages. a, b Immunostaining revealed that deposition of ECM proteins (collagen 2, 4, 6, laminin, and fibronectin) is increased in HO lesions. (n = 3 per group), *P < 0.05 vs group of WT with injury. c Western blot analysis confirms the increase in ECM proteins in injury sites in Nse-BMP4 mice. d qPCR results showed that Adamts19 and MMP12 expression was significantly decreased in F4/80 macrophages from Nse-BMP4 mice with injury (n = 3 per group), *P < 0.05 vs group of WT without injury, #P < 0.05 vs group of WT with injury at 1 week p.i