Fig. 3

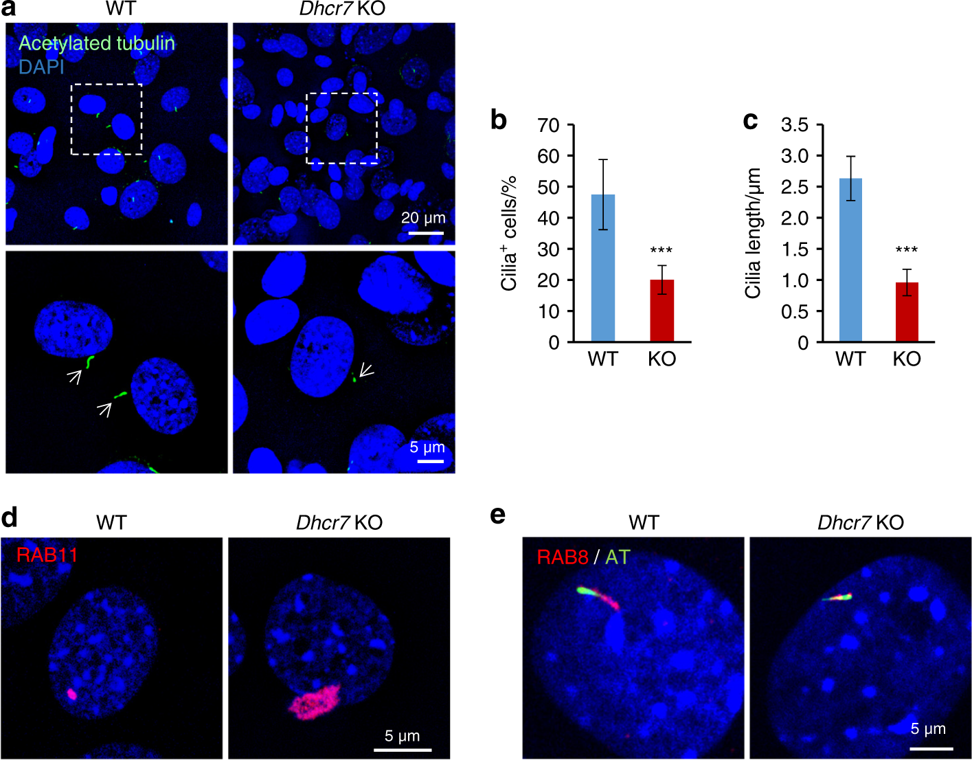
Impaired cholesterol synthesis results in defective ciliogenesis in Dhcr7 KO osteoblasts. a Immunocytochemistry (IC) analyses of primary cilia in osteoblasts from wild-type (WT) control and Dhcr7 knockout (KO) mice. Primary cilia were stained with anti-acetylated tubulin antibody (green), and nuclei were stained with DAPI (blue). Boxed areas in upper images are enlarged, and arrows indicate primary cilia. Scale bars: 20 µm in the upper images and 5 µm in the lower images. Arrows indicate primary cilia. b Percentage of cells with primary cilia in osteoblasts from WT (blue bar) and Dhcr7 KO (red bar) mice. More than 200 cells were randomly analyzed in three independent experiments. ***P < 0.001. c Quantification of the length of primary cilia in osteoblasts from WT (blue bar) and Dhcr7 KO (red bar) mice. More than 200 cells were randomly analyzed in three independent experiments. ***P < 0.001. d IC analyses for RAB11 (red) in WT and Dhcr7 KO osteoblasts. Nuclei were stained with DAPI (blue). Scale bar, 5 µm. e IC analyses for RAB8 (red) and acetylated tubulin (AT; green) in WT and Dhcr7 KO osteoblasts. Nuclei were stained with DAPI (blue). Scale bar, 5 µm.