Fig. 3
From: Osteoclast-derived apoptotic bodies couple bone resorption and formation in bone remodeling

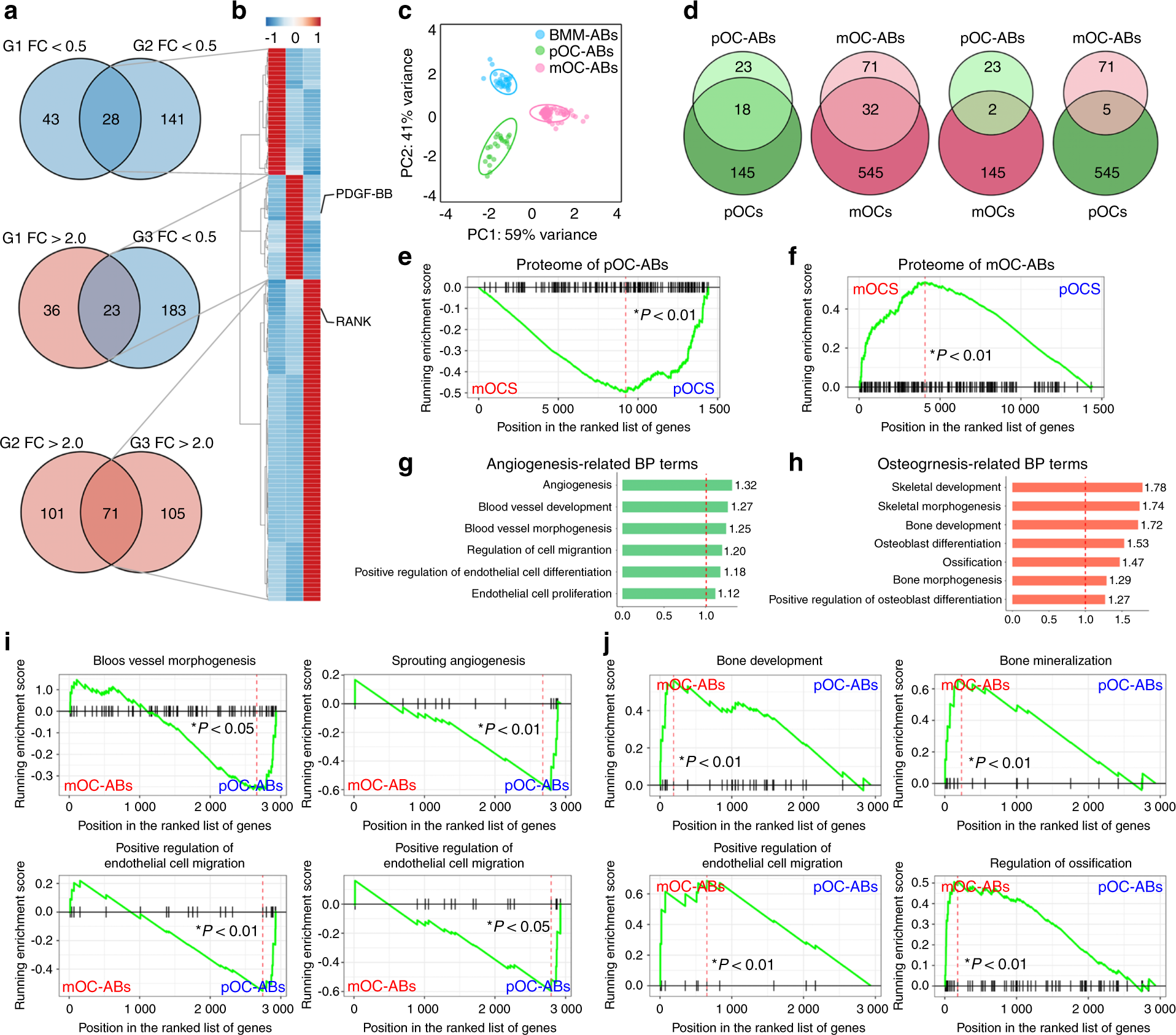
The similarities of the proteomic signatures of ABs with those of their parental cells indicate functional similarities. a Venn diagram analysis of the three comparison groups identified the proteomic signatures of the different types of ABs. The threshold FC was >2.0 or <0.5. (G1, pOC-ABs versus BMM-ABs; G2, mOC-ABs versus BMM-ABs; G3, mOC-ABs versus pOC-ABs). b The proteomic signatures of ABs derived from BMMs, pOCs, and mOCs are shown as a heat map. Among the proteins, PDGF-BB and RANK were signature proteins of pOC-ABs and mOC-ABs, respectively. c PCA of the protein expression signatures of the three types of ABs. The elliptical solid lines indicate the 95% confidence intervals. d Venn diagrams comparing the candidate protein signatures of ABs with the gene signatures of their corresponding parental and nonparental cells. GSEA plots showed the relationship of the whole-proteome signatures of (e) pOC-ABs and (f) mOC-ABs with the gene expression profiles in the corresponding parental cells. GO analysis revealed that (g) DUPs in pOC-ABs were enriched in angiogenesis-associated BP terms, whereas (h) DUPs in mOC-ABs were predominantly enriched in osteogenesis-associated BP terms. GSEA showed that (i) enriched proteins in pOC-ABs were more closely associated with angiogenesis-related biological processes, whereas (j) enriched proteins in mOC-ABs were associated with osteogenic activities