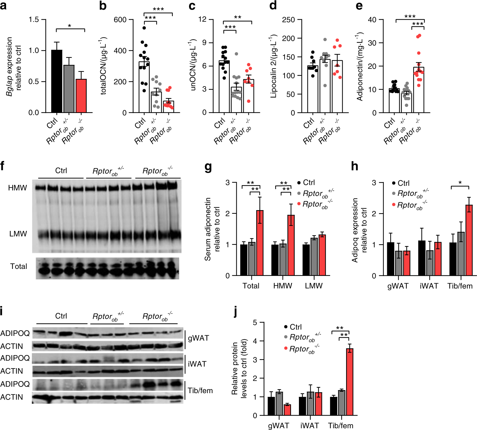
Fig. 3

Improvements in glucose metabolism observed in NCD-fed Rptorob−/− mice occur independently of osteocalcin. a Bglap gene expression, normalized to Actb, in flushed long bones (femur/tibia, n = 3–4/genotype) from 9-week-old mice. b Serum OCN (total) levels (n = 10–13/genotype). c Serum unOCN levels (n = 8–13/genotype). d Serum lipocalcin-2 levels (n = 7–10/genotype). e Serum adiponectin levels (n = 13/genotype). f, g Western immunoblot analysis and quantification of high molecular weight (HMW), low molecular weight (LMW), and total adiponectin levels in serum (n = 4/genotype). h Adipoq gene expression, normalized to Actb, in gWAT, iWAT, and whole long bone (tibia/femur) samples (n = 3–5/genotype). i Levels of total adiponectin protein expression in gWAT, iWAT, and tibia/femur samples (n = 3–4/genotype) and j Quantitative analysis of adiponectin protein levels, relative to ACTIN, from i. Data are expressed as mean ± SEM. *P < 0.05, **P < 0.01, ***P < 0.001, one-way ANOVA with Tukey’s post hoc test