Fig. 4
From: On the road to smart biomaterials for bone research: definitions, concepts, advances, and outlook

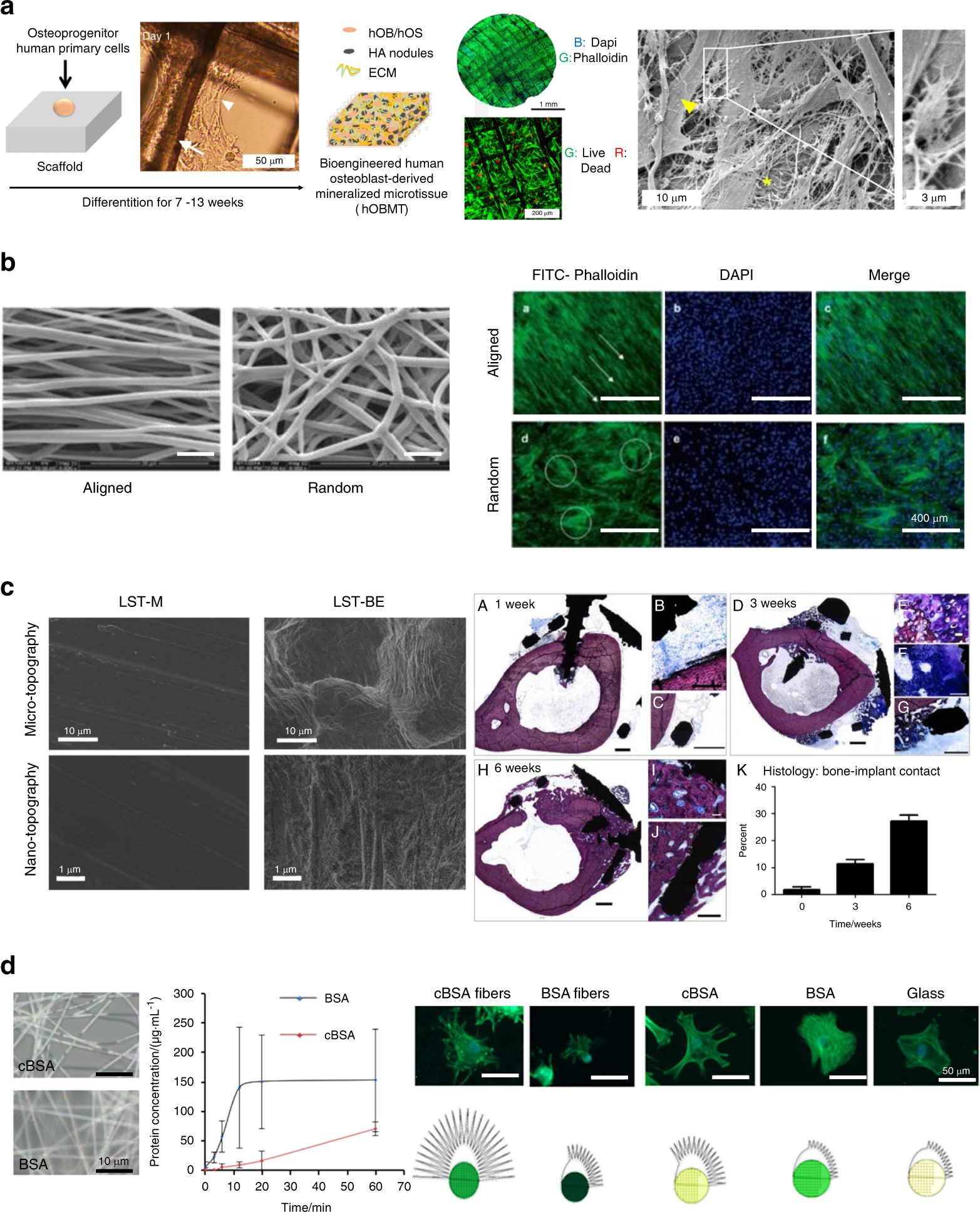
Examples of smart biomaterials responding to intrinsic material properties and its response. a 3D printed medical-grade polycaprolactone (mPCL) scaffolds treated with calcium phosphate. Left panel: Schematic showing human primary osteoprogenitor cell seeding on treated mPCL scaffolds. The white arrow and the arrowhead show scaffold fibers and cell organization, respectively. After 7 weeks, the cellular construct leads to the formation of a human osteoblast-derived mineralized microtissue (hOBMT). Middle panel: Staining of the hOBMT shows high cellular organization, strong directional orientation of the actin filaments and >80% cell viability after 10 weeks in culture. Right panel: SEM imaging shows dense ECM deposition (asterisk), osteoblastic cells (arrowhead), and osteocytic cells (insert).71 b Aligned fibrous polyurethane scaffolds used for culturing annulus fibrosus-derived stem/progenitor stem cells (AFSCs). Left panel: SEM images of the electrospun poly(ether carbonate urethane)-urea (PECUU) scaffolds with aligned and random fibrous microstructures. Right panel: Staining of the AFSCs shows the orientation of the cells along the fibers in the aligned scaffolds while in the random scaffolds, the cells seem randomly oriented.72 c Subperiosteal titanium-aluminum-vanadium bone onlay fabricated by additive manufacturing (AM) and with post-processing surface treatments. Left panel: Micro and nano topography for disks polished with aluminum oxide sanding paper (LST-M) and grit blasted and acid-etched surfaces (LST-BE). Right panel: Osseointegration was analyzed on surface-modified wrap implants placed around rabbit tibias. After 1 week of implantation, histological sections showed small gaps remaining between the implant screws and bone with new bone and connective tissue (A–C). After 3 weeks, additional bone growth was evident (D–G). At 6 weeks, fully formed bone was present in contact with the inside of the implant (H–J). 6 weeks after implantation, a higher bone-to-implant contact value was observed in histological sections compared to week 1 and 3 and to non-surface-modified constructs (K).78 Scale bars for (A–D, H) represent 1 mm, scale bars for (G) and (I) represent 500 μm, scale bar for F represents 200 μm, scale bar for (J) represents 100 μm and scale bar for (E) represents 20 μm. d Fibrous scaffold resembling the bone/bone marrow extracellular matrix (ECM) based on bovine serum albumin (BSA). Positive charges in the fibers were introduced via cationization. Left panel: Electrospun fiber morphology was characterized using microscopy (cBSA-cationized; BSA-naive, not cationized). Middle panel: The stability of the fibers against proteases was studied by incubating the fibers in a trypsin/EDTA solution. The cBSA-fibers showed higher stability against proteases compared to the BSA-fibers, as assessed by measuring the timedependent accumulation of BSA in the supernatant. Right panel: MSCs morphology on different substrates (cBSA-fibers, BSA-fibers, cBSA-coated glass, BSA-coated glass and untreated glass). The fluorescent micrographs of cells cultured on cBSA-fibers or cBSA-coated glass showed more and longer protrusions that are related to the regulation of three-dimensional cell migration.92 Figures adapted with permission from refs. 71,72,78,92