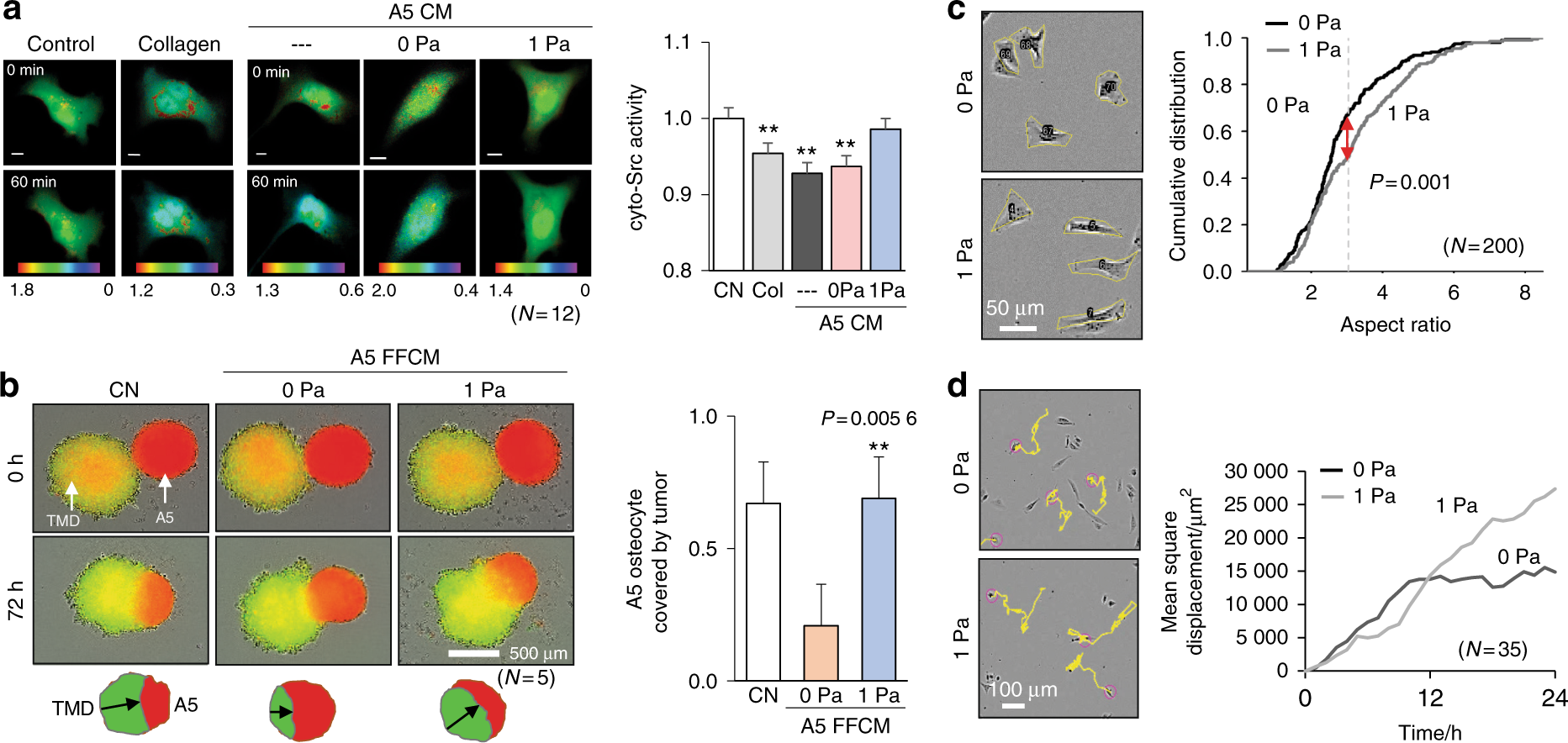
Fig. 2

Visualization of FRET-based Src activity, tumor-osteocyte spheroid interactions, and migration of individual TMD cells. The double and triple asterisks indicate P < 0.01 and P < 0.001, respectively. a Representative images and quantification of FRET-based Src activity. b Interaction of TMD tumor spheroids (yellow) with A5 osteocyte spheroids (red) in 72 h. The tumor area (in %) is defined as the ratio of tumor spheroid area to the combined spheroid area. c Representative images of TMD cells in A5 CM and FFCM and the cumulative distribution of the cellular aspect ratio. d Representative trajectories of TMD cells in A5 CM and FFCM and the change in the mean-square displacement at 24 h