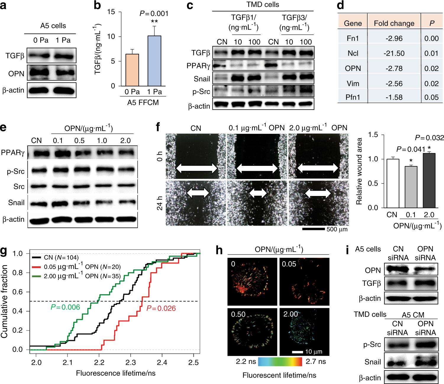
Fig. 3

Effects of TGFβ and osteopontin on the expression of p-Src and Snail in TMD cells. CN control, Fn1 fibronectin, Ncl nucleolin, OPN osteopontin, Vim vimentin, and Pfn1 Profilin 1. The single and double asterisks indicate P < 0.05 and P < 0.01, respectively. a Expression of TGFβ and OPN in A5 cells with and without fluid flow. b ELISA-measured increase in TGFβ in A5 conditioned medium with fluid flow. c Expression of TGFβ, PPARγ, snail, and p-Src in response to TGFβ1 and TGFβ3. d Mass spectrometry-based detection of proteins that were differentially expressed in A5 CM and A5 FFCM. e Expression of PPARγ, p-Src and Snail in TMD cells in response to 0.1–2 μg·mL−1 OPN. f Alterations in 2-dimensional cellular migration of TMD cells in response to 0.1 and 2 μg·mL−1 OPN. g FRET-based fluorescent lifetime of the vinculin tension sensor in response to 0–2 μg·mL−1 OPN. h Color-coded fluorescence lifetime in response to 0, 0.05, 0.5, and 2 μg·mL−1 OPN. i OPN and TGFβ expression in OPN siRNA-treated A5 osteocytes and downregulation of p-Src and snail in TMD cells by OPN siRNA-treated A5 CM