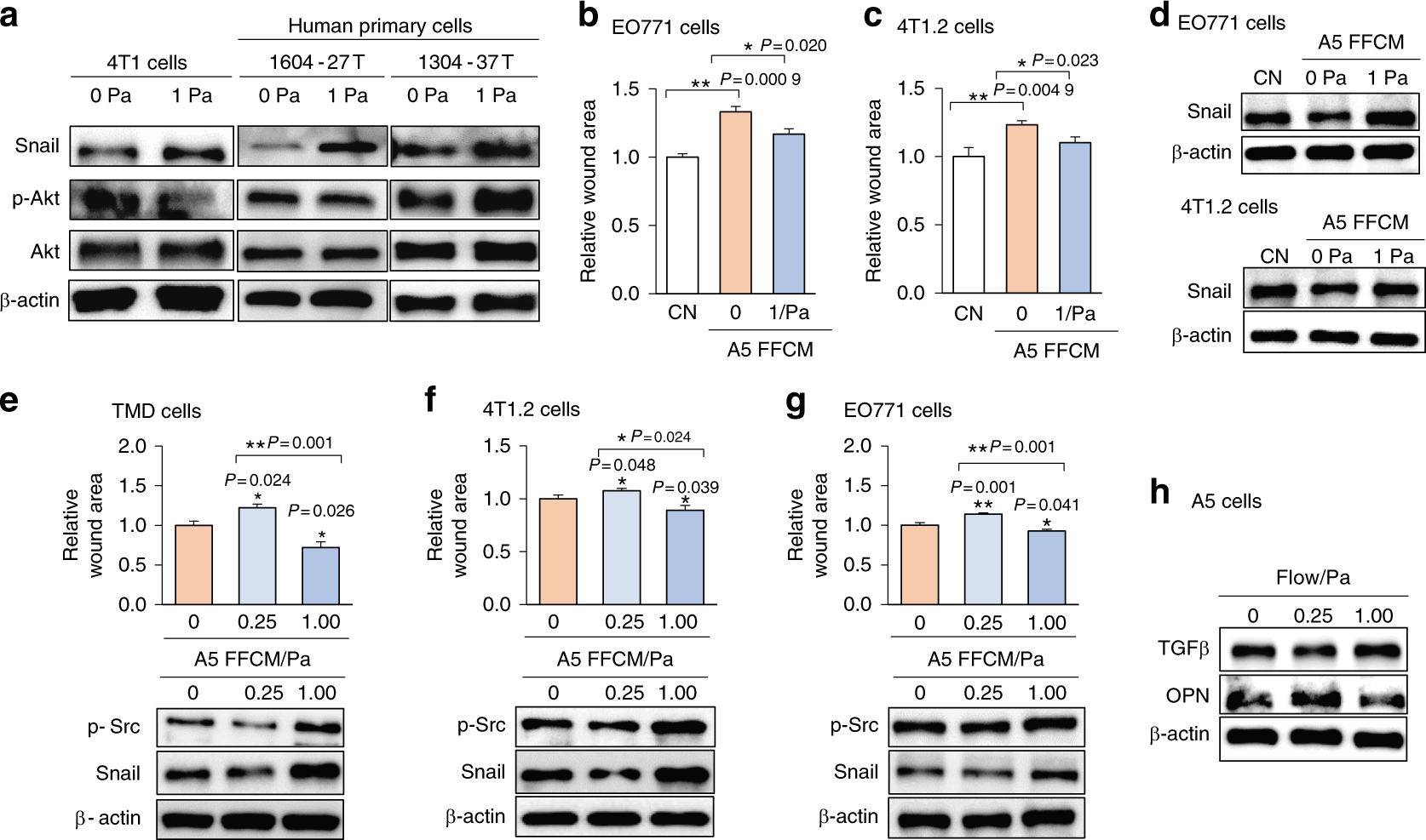
Fig. 4

Responses to fluid flow in EO771, 4T1, 4T1.2, and primary human breast cancer cells. CN control. a Expression of Snail and p-Akt in 4T1 cells and two primary human breast cancer cells (1604-27 T and 1304-37 T) in response to A5 CM and FFCM. b, c Effect of A5 CM and FFCM on the migratory behavior of EO771 and 4T1.2 cells. d Expression of snail in response to A5 CM and FFCM in EO771 and 4T1.2 cells. e–g Dose-dependent effects of A5 FFCM (0.25 Pa and 1 Pa) in cellular migration and expression of p-Src and Snail in TMD cells, 4T1.2 cells, and EO771 cells. h Expression of TGFβ and OPN in response to 0.25 Pa and 1 Pa in MLO-A5 osteocytes