Fig. 8

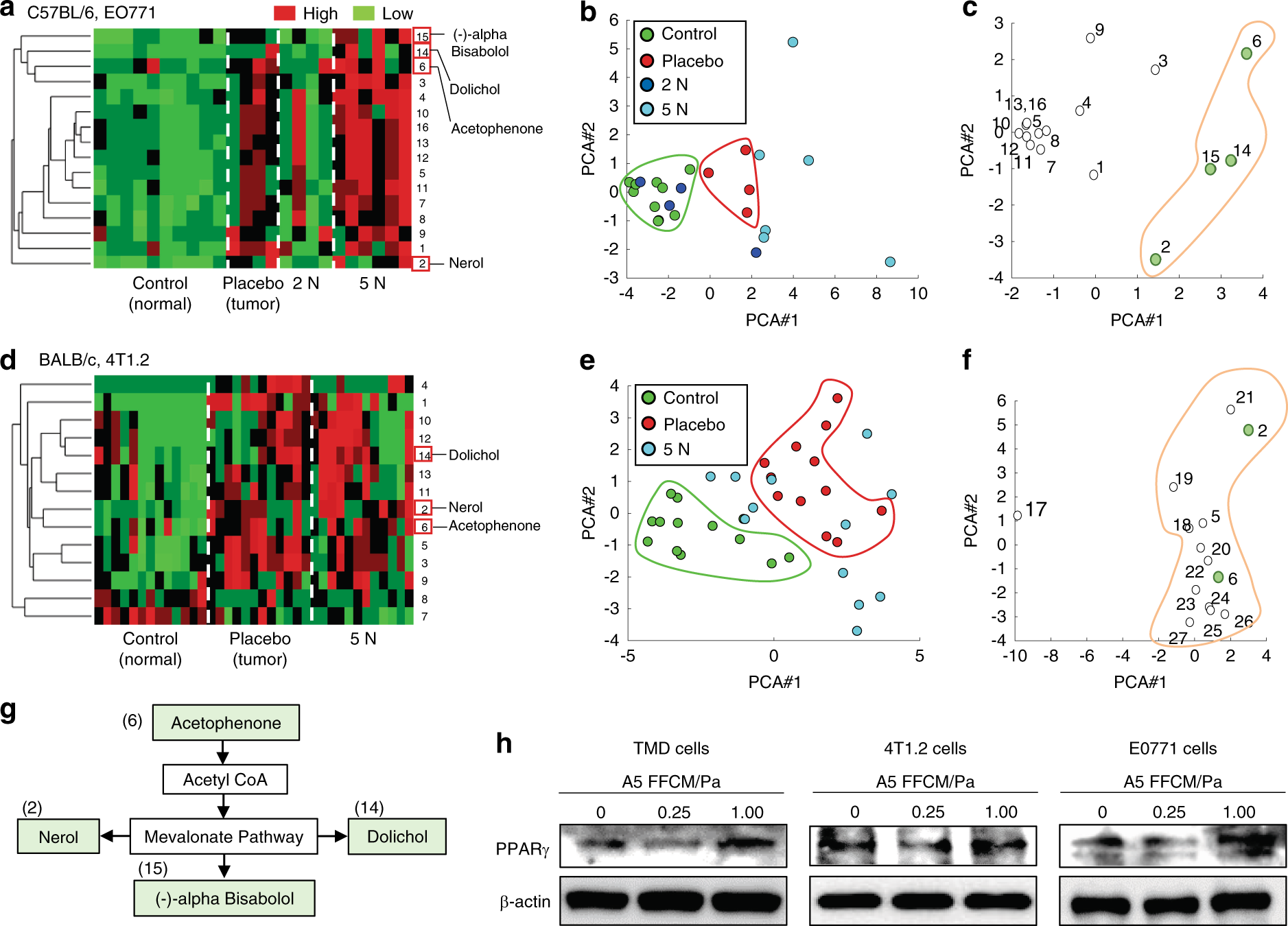
Analysis of urine-derived volatile organic compounds (VOCs) in C57BL/6 mice and BALB/c mice. a, b Hierarchical cluster analysis and principal component analysis of the urine derived from C57BL/6 mice (N = 4–10 per group). c Plots of VOCs in the principal component plane for C57BL/6 mice. d, e Hierarchical cluster analysis and principal component analysis of the urine derived from BALB/c mice (N = 12–13 per group). f Plots of VOCs in the principal component plane for BALB/c mice. g Four VOCs that were enriched in the tumor samples are linked to a mevalonate pathway. h Expression of PPARγ in TMD, 4T1.2, and EO771 tumor cells in response to A5 FFCM at 0.25 Pa and 1 Pa