Fig. 5
From: Review of a new bone tumor therapy strategy based on bifunctional biomaterials

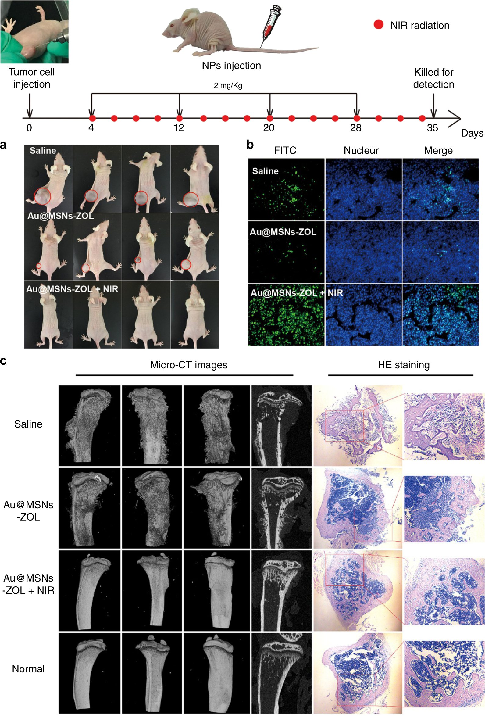
Bone-targeted nanoplatform combining zoledronate and photothermal therapy to treat breast cancer bone metastasis. Top: Timeline of the treatment schedule. A breast cancer bone metastasis mouse model was established by direct injection of MDA-MB-231 cells into the left hindlimbs of nude mice. Nanoparticles and NIR irradiation were administered as indicated. a Images of tumor-bearing nude mice recorded at the end of treatment (day 35). b TUNEL fluorescence detected in the tumor slices. c CT images of the tibias from different angles and micrographs of H&E-stained tibias (right). Reprinted with permission from ref. 167 © 2019, ACS Publications