Fig. 2
From: Targeting angiogenesis for fracture nonunion treatment in inflammatory disease

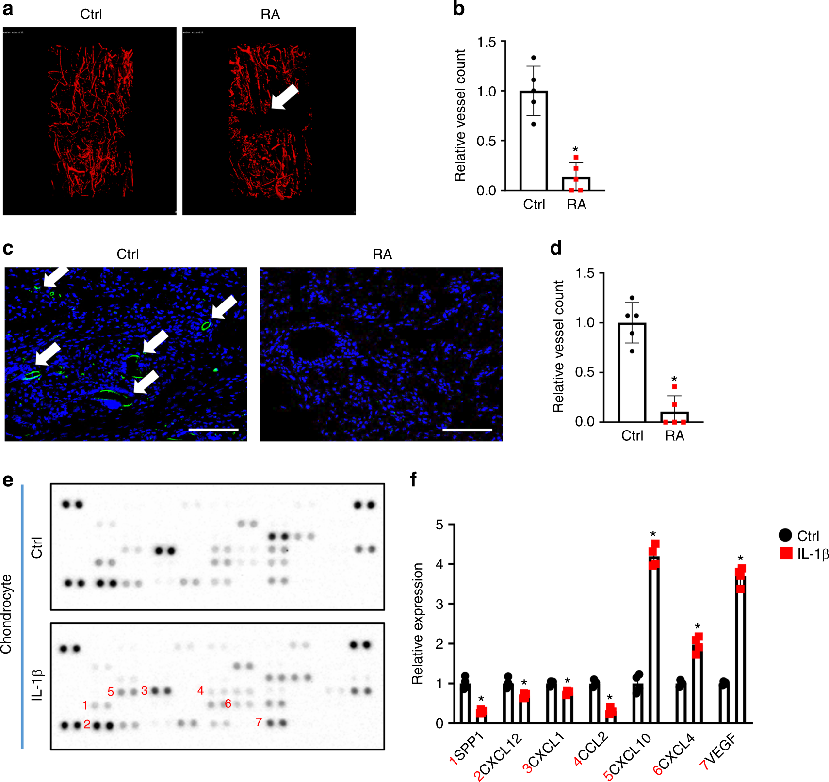
Systemic inflammation led to impaired angiogenesis. a MicroCT assessment of newly formed vessels within 10 dpf fracture calluses from control and RA mice. b Quantification of vessel counts in 10 dpf control and RA fracture calluses (n = 5) based on microCT assessment. The results were normalized to the controls. *P < 0.05 compared with control by Student’s t test. c Immunohistochemical staining for endomucin in 10 dpf fracture calluses from the control and RA mice. d Quantification of vessel counts in 10 dpf control and RA fracture calluses (n = 5) based on the immunohistochemical assessment. The results were normalized to the controls. *P < 0.05 compared with control by Student’s t test. e Representative images of an angiogenesis proteasome array from the culture medium of chondrocytes following vehicle and IL-1β treatment. f Quantification of blot intensity from the angiogenesis proteasome array (n = 4). All results were normalized to the controls. *P < 0.05 compared with control by Student’s t test. Scale bar, 200 μm