Fig. 6
From: Targeting angiogenesis for fracture nonunion treatment in inflammatory disease

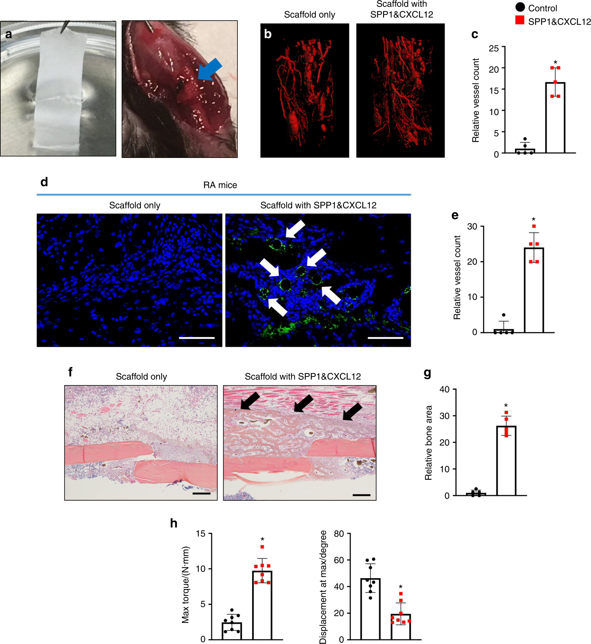
The controlled release of SPP1 and CXCL12 restored angiogenesis and fracture nonunion in RA mice. a PCL scaffold with or without SPP1 and CXCL12 was applied to the fractured bone in RA mice. b MicroCT assessment of newly formed vessels within fracture calluses from RA mice treated with scaffolds with or without SPP1 and CXCL12 (n = 5) at 10 dpf. c Quantification of the vessels in RA fracture calluses (n = 5) at 10 dpf based on microCT assessment. The results were normalized to the scaffold only group. *P < 0.05 compared with control by Student’s t-test. d Immunohistochemical staining for endomucin in fracture calluses from RA mice at 10 dpf. e Quantification of the vessels in RA fracture calluses at 10 dpf (n = 5) based on the immunohistochemical assessment. The results were normalized to the scaffold only group. *P < 0.05 compared with control by Student’s t test. f Representative ABH/OG staining of fracture callus sections from RA mice treated with scaffold with or without SPP1 and CXCL12 at 10 dpf (n = 5). g Histomorphometric quantification of bone area was performed on 10 dpf fracture callus sections from RA mice treated with scaffolds with or without SPP1 and CXCL12 (n = 5). The results were normalized to the scaffold group. h Biomechanical torsion testing of RA fractures treated with scaffold with or without SPP1 and CXCL12 at 28 dpf (n = 8). Max torque and displacement at max were quantified. All results were normalized to the controls. *P < 0.05 compared with control by Student’s t test. Scale bar, 200 μm