Fig. 2
From: Lipocalin 2 stimulates bone fibroblast growth factor 23 production in chronic kidney disease

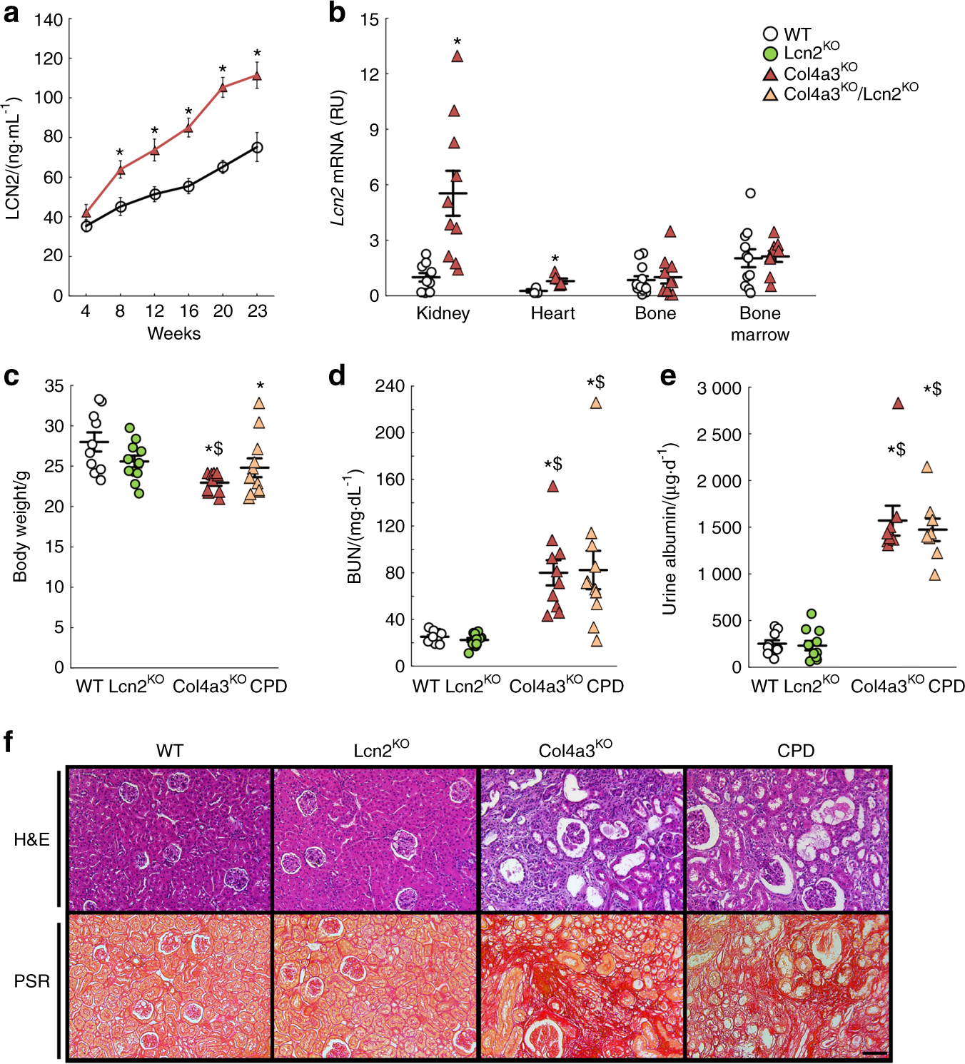
Increased production of lipocalin 2 does not contribute to impaired kidney function in the Col4a3KO mouse model of chronic kidney disease. (a) Levels of serum lipocalin 2 (LCN2) measured in 4–23-week-old wild-type (WT) and Col4a3KO mice. (b) Levels of Lcn2 mRNA expression (reported to Rpl19 expression, and set at 1 in WT kidneys) in kidney, heart, bone, and bone marrow from 23-week-old WT and Col4a3KO mice. (c) Body weight, (d) blood urea nitrogen (BUN) levels, (e) 24 h urine albumin levels and (f) bright-field microscopy of hematoxylin & eosin (H&E) and picrosirius red (PSR, scale bar = 75 µm) stainings of kidneys from 23-week-old WT, Lcn2KO, Col4a3KO, and Col4a3KO/Lcn2KO (CPD) mice. P values were determined by 2-sided, paired t-test. Data are presented as mean ± SE, n ≥ 5 per group, P < 0.05 vs.*WT, $Lcn2KO