Fig. 5
From: The ERα/KDM6B regulatory axis modulates osteogenic differentiation in human mesenchymal stem cells

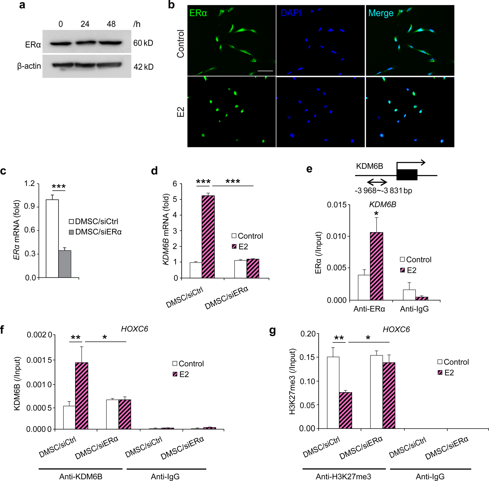
E2-induced KDM6B expression through ERα in DMSCs. a ERα protein expression in DMSCs upon E2 treatment at 24 and 48 h by western blots. b ERα expression location in DMSCs upon E2 treatment at 4 h by immunofluorescence staining. c Depletion of ERα in DMSCs via siRNA by qRT-PCR. d qRT-PCR of KDM6B expression in the control and ERα-depleted DMSCs upon E2 treatment. e Occupancy of ERα at the KDM6B promoter, as determined by ChIP, upon E2 treatment. f Occupancy of KDM6B at the HOXC6 promoter in the control and ERα-depleted DMSCs, as determined by ChIP, upon E2 treatment. g Occupancy of H3K27me3 at the HOXC6 promoter in the control and ERα-depleted DMSCs, as determined by ChIP, upon E2 treatment. Data are presented as the mean ± SEM (n = 3). For c and d, data are shown as fold expression of target genes after normalization to DMSC/siCtrl. For c, two groups were compared by two-tailed t-tests. For d–g, all the groups were compared by two-way ANOVA with a Bonferroni post hoc test. Asterisks were assigned to P values with statistical significance (*P < 0.05; **P < 0.01; ***P < 0.001)