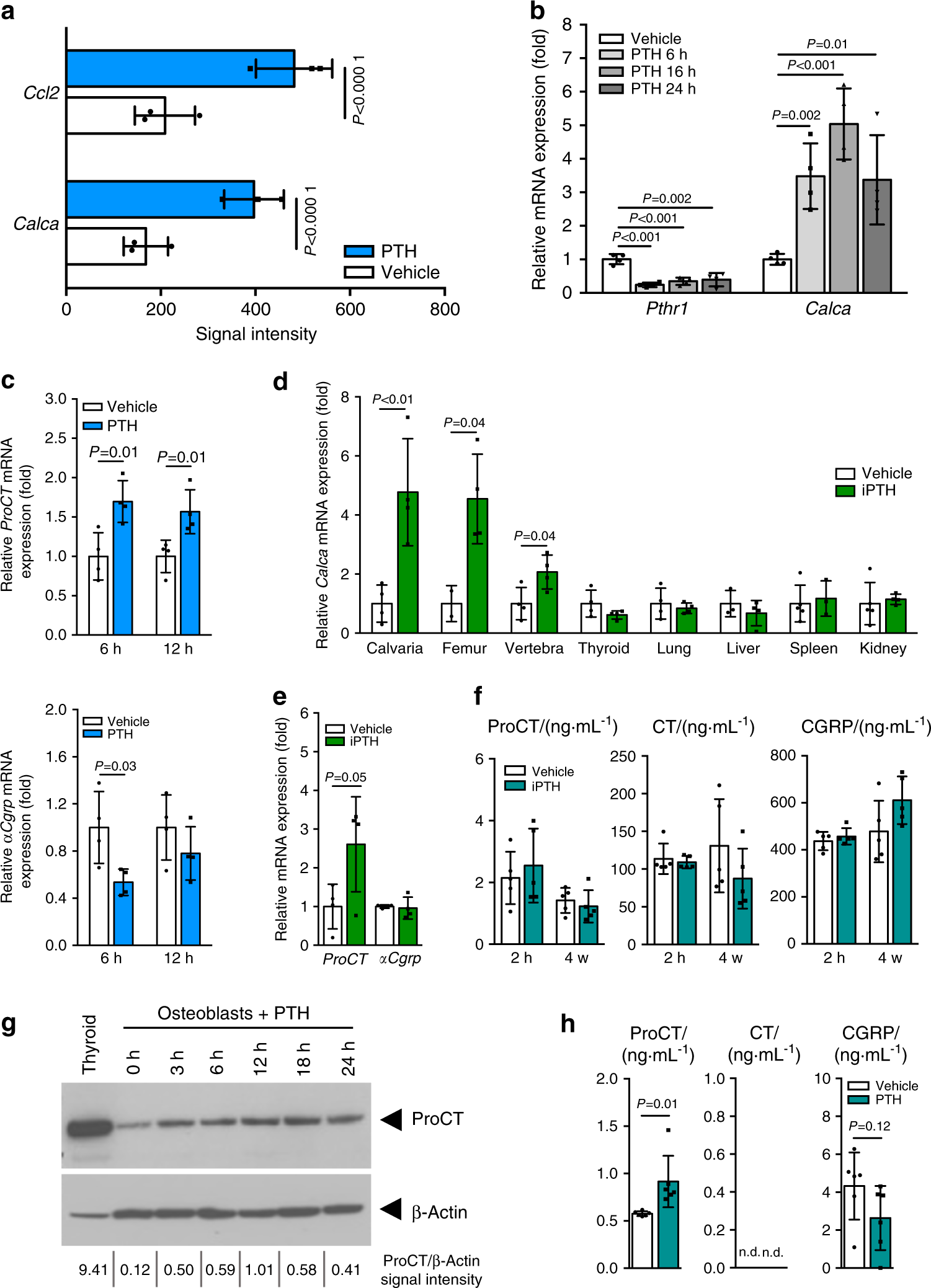
Fig. 1

Calca is a target gene of PTH in osteoblasts. a Affymetrix microarray signal intensities of the indicated genes in calvaria-derived osteoblasts stimulated with PTH (10−7 mol·L−1) for 6 h. n = 3 independent experiments per group (Tukey’s biweight mean algorithm). b Relative gene expression levels of PTH receptor 1 (Pthr1) and Calca in calvaria-derived osteoblasts (Day 10 of osteogenic differentiation) following stimulation with PTH. n = 4 independent cultures per group (one-way ANOVA followed by Tukey’s post hoc test). c Differential expression of ProCT/CT and αCgrp transcripts (fold) in osteoblasts following 6 and 12 h of stimulation with PTH (10−7 mol·L−1). n = 4 cultures per group (unpaired Student’s t test). d Relative gene expression levels of Calca (fold) in the indicated tissues of mice treated with iPTH (100 μg·kg−1) or vehicle for 4 weeks. n = 4 mice per group (one-way ANOVA followed by Tukey’s post hoc test). e Relative expression levels of the ProCT/CT and αCgrp transcripts (fold) in femora of the same mice. n = 4 mice per group (unpaired Student’s t test). f Serum concentrations of the indicated proteins in WT mice treated once (serum sampling 2 h after injection) or treated daily for 4 weeks (serum sampling 3–4 h after the last injection) with iPTH or vehicle, as measured by ELISA. n = 4-5 mice per group (unpaired Student’s t test). g Western blot analysis of ProCT expression in calvaria-derived osteoblasts treated with PTH (10−7 mol·L−1) for the indicated durations. The expected band sizes of ProCT (14 kD; Cloud Clone Corp. antibody) and beta-Actin (45 kD) are indicated. The ProCT/beta-Actin signal intensity ratios are displayed below. h Concentrations of the indicated proteins in supernatants of osteoblast cultures stimulated with vehicle or PTH for 6 h. n = 6 independent cultures (unpaired Student’s t test)