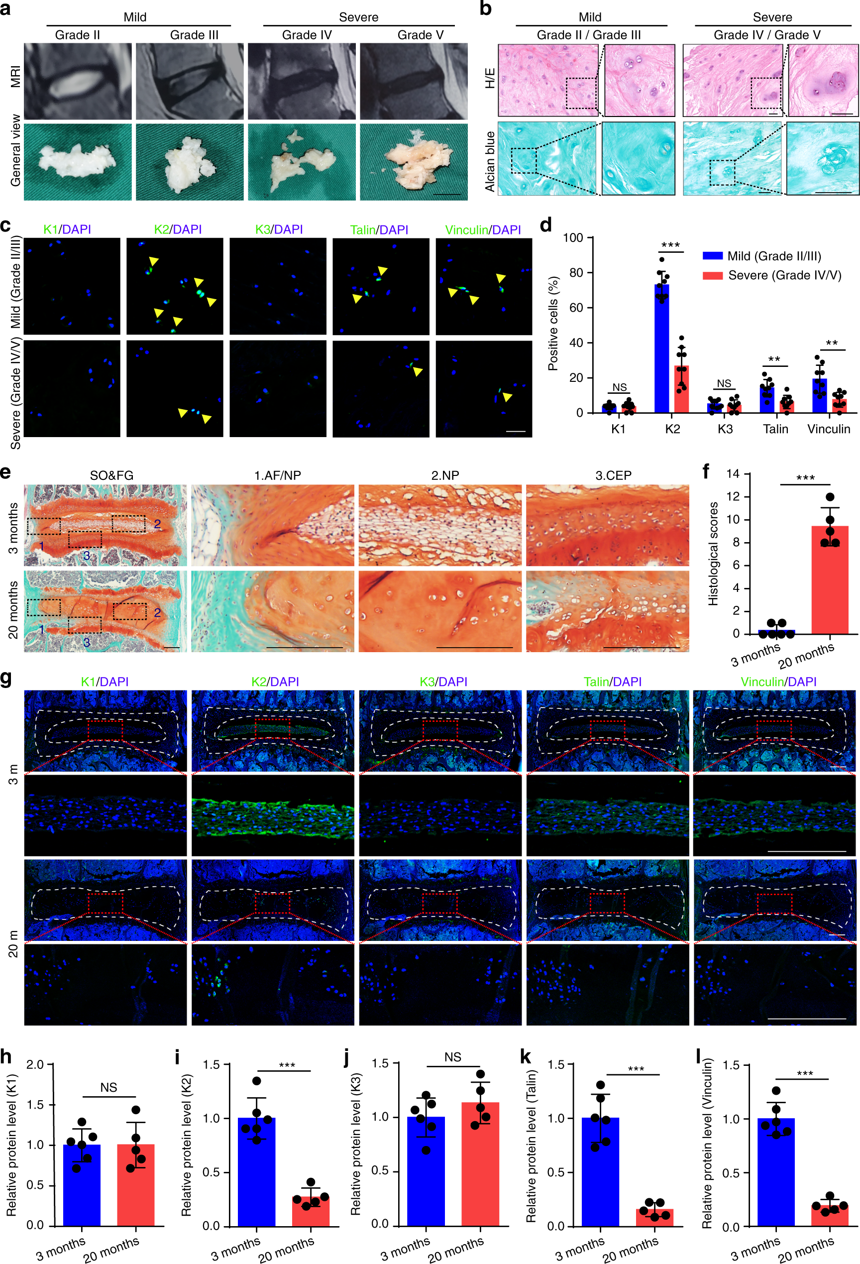
Fig. 1

The expression of Kindlin, Talin, and Vinculin proteins in degenerative human nucleus pulposus (NP) specimens and mouse intervertebral discs (IVDs). a Representative MRI images and general views of NP tissues with different Pfirrmann degrees. Scale bar, 1 cm. b Hematoxylin and eosin (H/E) and Alcian blue staining of human NP samples. Scale bar, 50 μm. c, d Immunofluorescent (IF) staining of KINDLIN-1, 2, 3 (K1, 2, 3), TALIN, and VINCULIN in human NP samples. Scale bar, 50 μm. n = 9. e, f Safranin O and Fast Green (SO&FG) staining and histological scores of lumbar IVDs in young mice (3-month-old) and aged mice (20-month-old). Scale bar, 200 μm. n = 6 (young) and 5 (aged). g–l IF staining of K1, K2, K3, Talin, and Vinculin in young and aged mice. Scale bar, 200 μm. n = 6 (young) and 5 (aged). NS, no statistical significance, **P < 0.01, ***P < 0.001