Fig. 8
From: IκB-ζ signaling promotes chondrocyte inflammatory phenotype, senescence, and erosive joint pathology

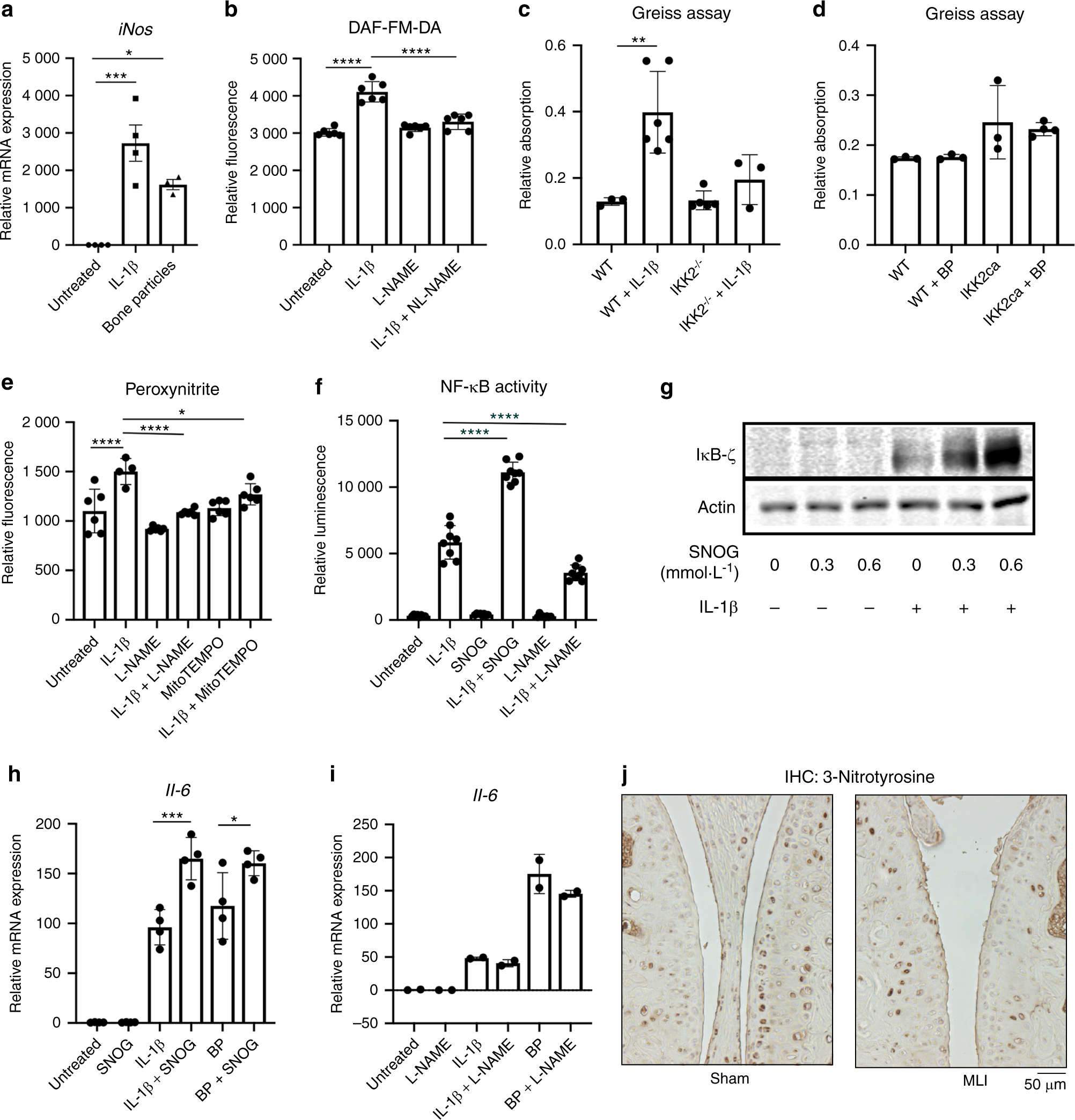
Nitrosative stress has different effects on inflammatory response in vitro and in vivo. a Chondrocytes were treated with IL-1β or BP for 24 h. Gene expression of iNos was measured by qPCR (F: Untreated vs IL-1β ***P = 0.000 6, Untreated vs BP *P = 0.020 1). b Chondrocytes were treated with IL-1β ± L-NAME (75 μmol·L−1) for 24 h. NO levels were measured using DAF-FM-DA fluorescent probe. Bars represent mean ± SD of n = 8 replicates from representative experiment (****P < 0.000 1). c WT or IKK2−/− chondrocytes were treated with IL-1β for 24 h. Supernatant was collected and Greiss assay was carried out to measure NO production. (WT vs WT + IL-1β **P = 0.002 6). Results are representative of at least 3 biological replicates. d Chondrocytes were transduced with pMX-GFP (WT) or pMX-IKK2ca. They were then treated with BP for 24 h. Supernatant was collected and NO production was performed using Greiss assay. Results are representative of at least three biological replicates. e Chondrocytes treated with IL-1β ± L-NAME (75 μmol·L−1) or MitoTEMPO (0.5 mmol·L−1) for 24 h. Peroxynitrite levels were measured using fluorescent sensor dye (Untreated vs IL-1β ****P < 0.000 1, IL-1β vs IL-1β + L-NAME ****P < 0.000 1, IL-1β vs IL-1β + MitoTEMPO *P = 0.045). Bars are mean ± SD from n = 4-6 replicates. f NF-κB luciferase reporter chondrocytes treated with IL-1β ± SNOG or L-NAME for 24 h. Luciferase activity was measured as a readout of NF-κB activation (****P < 0.000 1). Bars are mean ± SD for n = 8 replicates from representative experiments. g Primary chondrocytes treated with IL-1β ± S-Nitrosoglutathione (0.6 mmol·L−1) for 24 h. Western blot was performed for IκB-ζ. Representative immunoblot is displayed. h Chondrocytes were treated with IL-1β or BP ± SNOG (0.6 mmol·L−1). Il6 gene expression measured by qPCR (B: IL-1β vs IL-1β + SNOG ***P = 0.000 6, BP vs BP + SNOG *P = 0.04). Bars are mean ± SD of n = 4 independent experiments for Panel (b). i Chondrocytes treated with IL-1β or BP ± L-NAME (75 μmol·L−1). Il6 gene expression was measured by qPCR. Data represent mean ± SD for replicates from one representative experiment out of three. j MLI surgery was performed on 10-week-old mice. Control sham surgery was done on contralateral knee. Joints were collected, embedded in paraffin and sectioned. IHC for 3-nitrotyrosine was performed, with brown stain indicating positive cells. Representative images are displayed