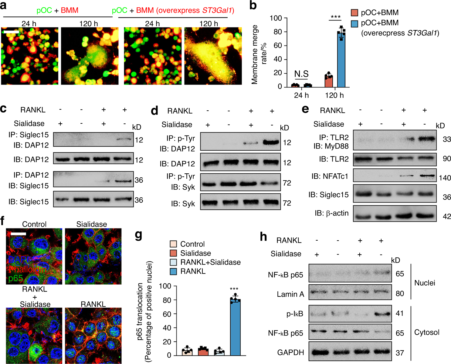
Fig. 5

Binding of Siglec15 and TLR2 activates both of their downstream signaling pathways. a Trap+ mononuclear cells were marked with CellTracker Green, and BMMs with or without St3gal1 overexpression were marked with the cell label DiI. The cells were then cocultured for 24 or 72 h before observation using a fluorescence microscope. b Quantification of the membrane merge rate in (a). c Immunoblotting (IB) for DAP12 in whole-cell lysates or protein complexes immunoprecipitated (IP) with Siglec15 and IB for Siglec15 in whole-cell lysates or protein complexes IP with DAP12 in the indicated groups. d IB for DAP12 and Syk in whole-cell lysates or protein complexes IP with p-Tyr in the indicated groups. e IB for MyD88 in protein complexes IP with TLR2 in the indicated groups. IB for TLR2, NFATc1, and Siglec15 in whole-cell lysates. f Immunostaining with phalloidin (red) and anti-p65 (green) in the indicated groups to observe p65 nuclear translocation. Scale bar = 20 µm. g Quantification of the number and percentage of p65-positive nuclei. h Western blot analysis of p‐IκBα and p65 in the cytosol and p65 in the nucleus in the indicated groups. Data represent the mean ± SD, and statistically significant differences are indicated as ***P < 0.001