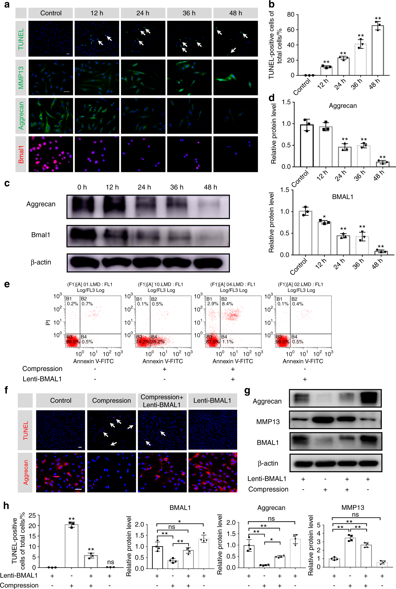
Fig. 3

Overexpression of BMAL1 prevents compression-induced NP cell apoptosis and dysfunction. NP cells were treated with 1.0 MPa compression for 0, 12, 24, 36 and 48 h, and some results are shown in the following graphs. a The expression of BMAL1, Aggrecan and MMP13 detected by immunofluorescence and apoptosis detected by TUNEL staining. Scale bar: 50 μm. White arrows: TUNEL-positive cells. b Quantification of the percentage of TUNEL-positive cells. c, d The protein expression of Aggrecan and BMAL1 was detected by western blots in NP cells. The following graphs based on the experiments in which NP cells were subjected to Lent-BMAL1 transfection and then to 1.0 MPa compression for 0 and 24 h. e Representative dot plot of cell apoptosis by flow cytometry analysis after Annexin V/PI dual staining. n = 3. f The expression of Aggrecan detected by immunofluorescence and the apoptosis detected by TUNEL staining. Scale bar: 50 μm. n = 3. White arrows: TUNEL-positive cells. g The protein expression of Aggrecan, MMP13 and BMAL1 was detected by western blot in NP cells. n = 4. h Quantification of the percentage of TUNEL-positive cells and the protein expression of Aggrecan, MMP13 and BMAL1. The data in the figures represent the mean ± S.D. ns not significant, **P < 0.01, *P < 0.05, n = 3. Differences among multiple groups were analyzed by one-way ANOVA