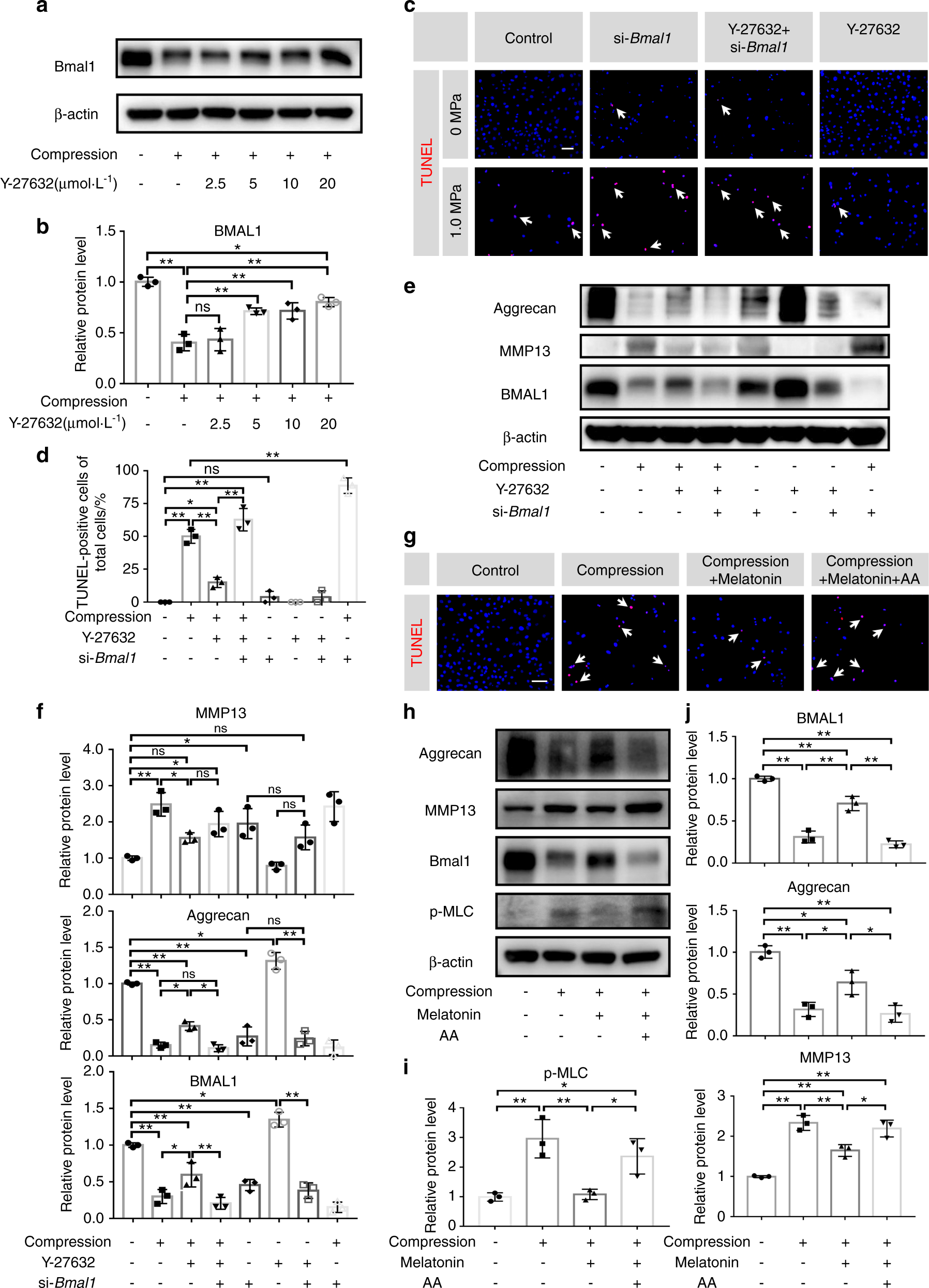
Fig. 5

Upregulation of BMAL1 expression by inhibiting the RhoA/ROCK pathway ameliorates compression-induced apoptosis of NP cells and degradation of ECM in NP tissues. a, b The protein levels of BMAL1 in NP cells treated with compression and different doses of Y-27632. c, d The apoptosis level of NP cells detected by TUNEL staining. Scale bar: 50 μm. White arrows: TUNEL-positive cells. e, f The protein expression of Aggrecan, MMP13, and BMAL1 detected by western blots in NP cells. g The apoptosis level of NP cells detected by TUNEL staining. Scale bar: 50 μm. White arrows: TUNEL-positive cells. h–j The protein expression of Aggrecan, MMP13, BMAL1, and p-MLC detected by western blots in NP cells. The data in the figures represent the mean ± S.D. ns not significant, **P < 0.01, *P < 0.05, n = 3. Differences among multiple groups were analyzed by one-way ANOVA