Fig. 2
From: Inhibition of Cdk5 increases osteoblast differentiation and bone mass and improves fracture healing

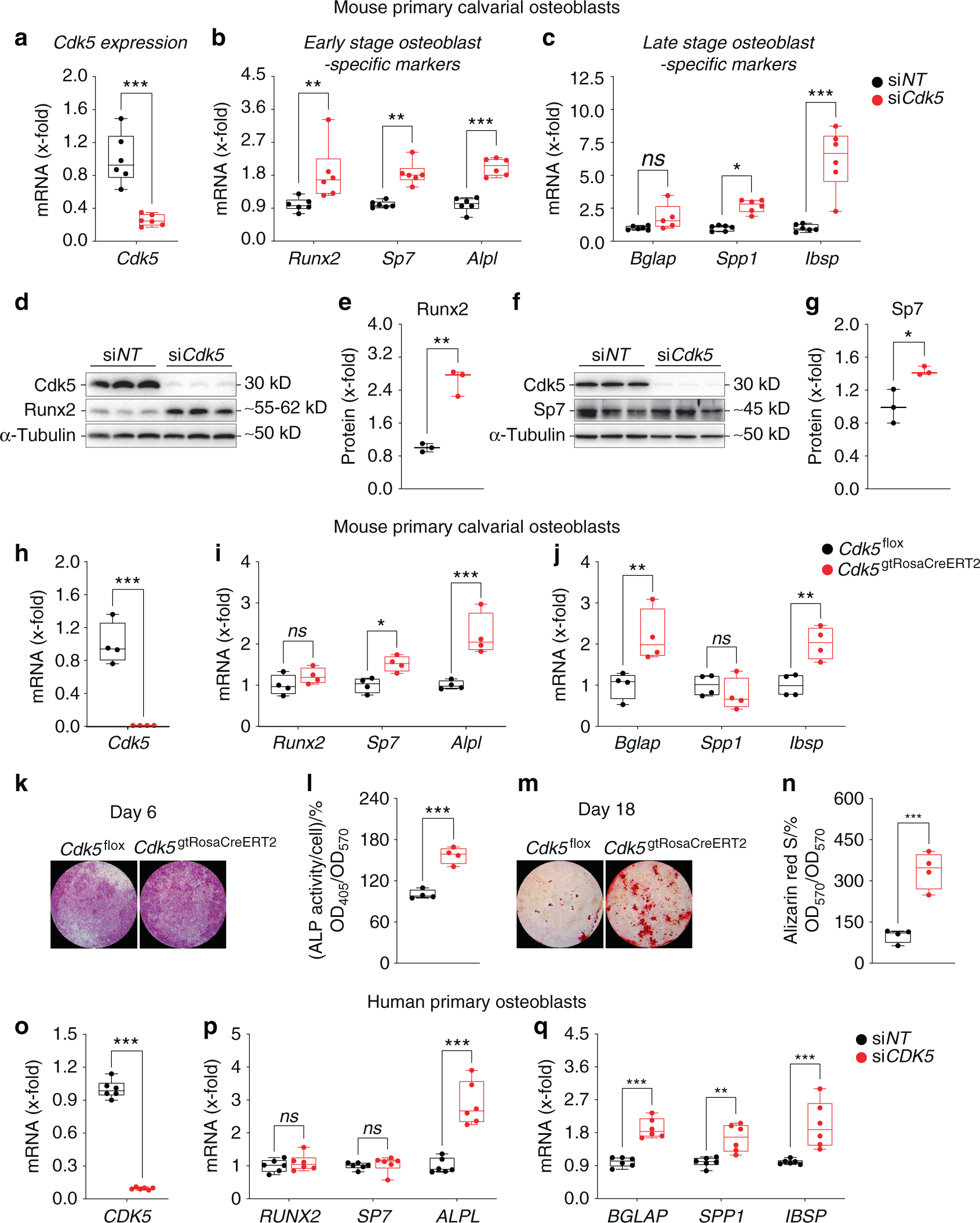
Cdk5 silencing or genetic deletion increases osteoblast-specific marker gene expression in primary murine and human osteoblasts. a Cdk5 mRNA expression in primary murine calvarial osteoblasts after 8 days of siRNA transfection was quantified by qPCR (n = 6). b and c qPCR analysis of early-stage (Runx2, Sp7, Alpl) and late-stage (Bglap, Ibsp, Spp1) osteoblast-specific marker gene expression in the primary murine calvarial osteoblasts transfected with non-targeting siRNA (siNT) control or Cdk5-specific siRNA (siCdk5) at 8 and 16 days post-transfection, respectively (n = 6). d and e Runx2 protein levels by western blotting and quantification, respectively, in the primary murine calvarial osteoblasts transfected with siNT or siCdk5 at 8 days post-transfection (n = 3). f and g Sp7 protein levels by western blotting and quantification, respectively, in the primary murine calvarial osteoblasts transfected with siNT or siCdk5 at 8 days post-transfection (n = 3). h Cdk5 mRNA expression in the primary murine calvarial osteoblasts isolated from Cdk5flox and Cdk5gtRosaCreERT2 pups after 8 days of seeding, quantified by qPCR (n = 4). i and j qPCR analysis of early-stage (Runx2, Sp7, Alpl) and late-stage (Bglap, Ibsp, Spp1) osteoblast-specific marker gene expression from the Cdk5flox and Cdk5gtRosaCreERT2 primary murine calvarial osteoblasts after 8 and 16 days of culture, respectively (n = 4). k and l Qualitative and quantitative ALP staining, respectively, of the primary murine calvarial osteoblasts isolated from Cdk5flox and Cdk5gtRosaCreERT2 pups after 8 days of culture (n = 4). m and n Qualitative and quantitative Alizarin Red S staining, respectively, from the primary murine calvarial osteoblasts isolated from Cdk5flox and Cdk5gtRosaCreERT2 pups after 20 days of culture (n = 4). o CDK5 mRNA expression in human primary osteoblasts at 12 days post-siRNA transfection quantified by qPCR (n = 6). p and q qPCR analysis of early-stage (RUNX2, SP7, ALPL) and late-stage (BGLAP, IBSP, SPP1) osteoblast-specific marker gene expression in the human primary osteoblasts transfected with siNT control or siCDK5 at 12 days post-transfection, respectively (n = 6). Data are represented as box-and-whisker plots with min. to max. as well as with superimposition of all the data points. Statistical differences between two groups were determined by unpaired homoscedastic two-tailed Student’s t test and two-way ANOVA with Sidak’s multiple comparisons test. *P < 0.05, **P < 0.01, ***P < 0.001