Fig. 7
From: PGE2 activates EP4 in subchondral bone osteoclasts to regulate osteoarthritis

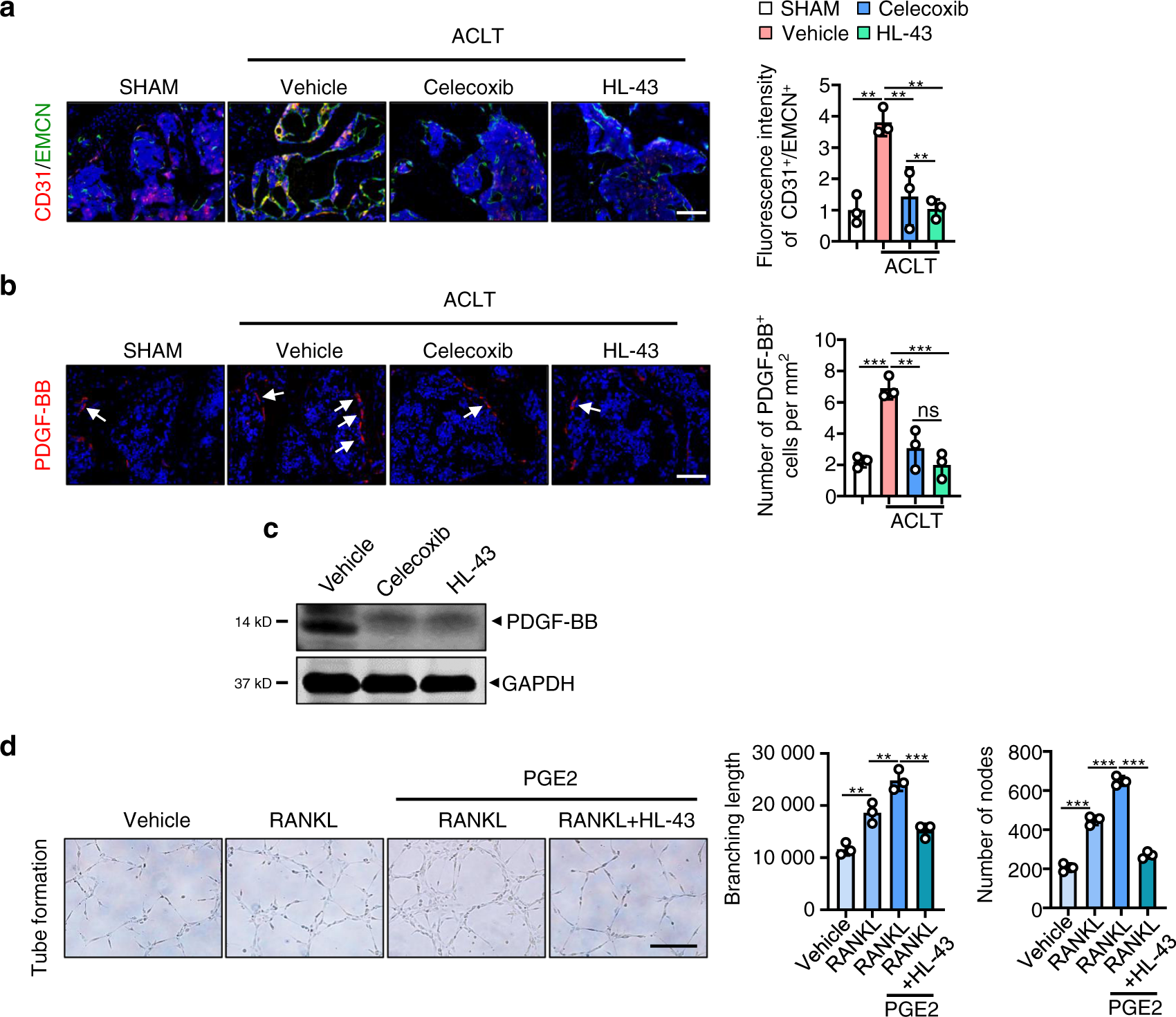
HL-43 reduces type H blood vessels in subchondral bone via inhibition of PDGF-BB secretion by osteoclasts. Representative images for IHF staining of a EMCN (green) and CD31 (red) type H vessels and b PDGF-BB (red) in subchondral bone of the WT mice orally treated with celecoxib (30 mg·kg−1) or HL-43 (30 mg·kg−1) 2 weeks post-ACLT surgery (left) and quantitative analysis (right). The white arrows indicate PDGF-BB IHF signals. Error bars are the mean ± s.d. *P < 0.05, **P < 0.01 and ***P < 0.001 by one-way ANOVA followed by Tukey’s t tests. n = 3 for each group. Scale bars, 20 μm. c Representative images of PDGF-BB protein expression by western blotting for osteoclasts generated using BMMs from WT mice stimulated with 10 ng·mL−1 M-CSF and 50 ng·mL−1 RANKL. The cells were incubated with 100 nmol·L−1 PGE2 with or without celecoxib (10 μmol·L−1) or HL-43 (10 μmol·L−1) for 3 days. The experiments were performed with three biological replicates. d Representative images of the HUVEC tube formation assay (left). BMMs isolated from the WT mice were stimulated with either 10 ng·mL−1 M-CSF alone or with 60 ng·mL−1 RANKL. Other treatment conditions included BMMs stimulated with M-CSF and RANKL, 100 nmol·L−1 PGE2, with and without HL-43 (10 μmol·L−1) for 3 days. Subsequently, conditioned medium from osteoclasts was used to treat HUVECs for 4 h. The branching length and node numbers of the HUVEC tubes were quantitated (right). Error bars are the mean ± s.d. *P < 0.05, **P < 0.01 and ***P < 0.001 by one-way ANOVA followed by Tukey’s t tests. n = 3 for each group. Scale bars, 50 μm