Fig. 1

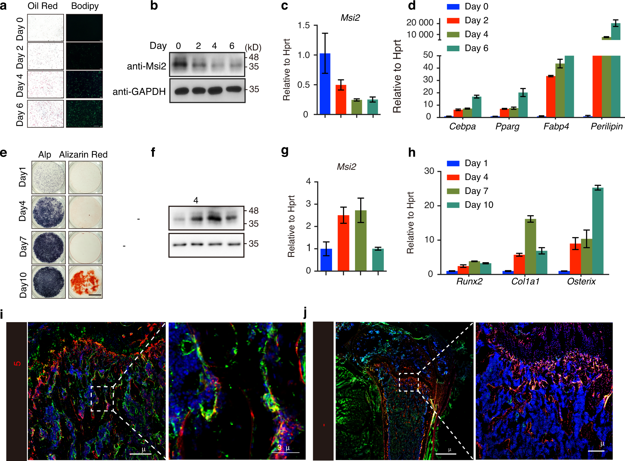
Changes in Msi2 expression levels in the adipogenesis and osteogenesis of BMSCs. a BMSCs isolated from 4-week-old wild-type mice. Cultures were stained with Oil Red O and BODIPY as shown. Scale bar = 200 μm. b Western blot analysis of Msi2 levels during adipogenesis for different durations. c qPCR analysis of Msi2 expression in BMSCs during adipogenesis for the indicated durations. Data represent the mean ± SD, n = 4. d qPCR analysis of the expression of adipocyte markers, including perilipin, Fabp4, Pparγ and Cebpα, in BMSCs during adipogenesis for the indicated durations. Data represent the mean ± SD, n = 4. e BMSCs isolated from 6-week-old wild-type mice. Cultures were stained with ALP and Alizarin red S as shown. Scale bar = 3 mm. f Western blot analysis of Msi2 levels during osteogenesis for different durations. g qPCR analysis of Msi2 expression in BMSCs during osteogenesis for the indicated durations. Data represent the mean ± SD, n = 4. h qPCR analysis of the expression of osteoblast markers, including Runx2, Col1a1 and Osterix, in BMSCs during osteogenesis for the indicated durations. Data represent the mean ± SD, n = 4. i Immunostaining of Msi2 (green), CD105 (red) and DAPI (blue) in tibia from 6-week-old WT mice. Scale bar = 200 μm (left). Scale bar =30 μm (right). j Immunostaining of Msi2 (green) and DAPI (blue) in femurs from 6-week-old Prx1-Cre Tdtomato mice. Scale bar = 1 000 μm (left). Scale bar = 200 μm (right)