Fig. 3

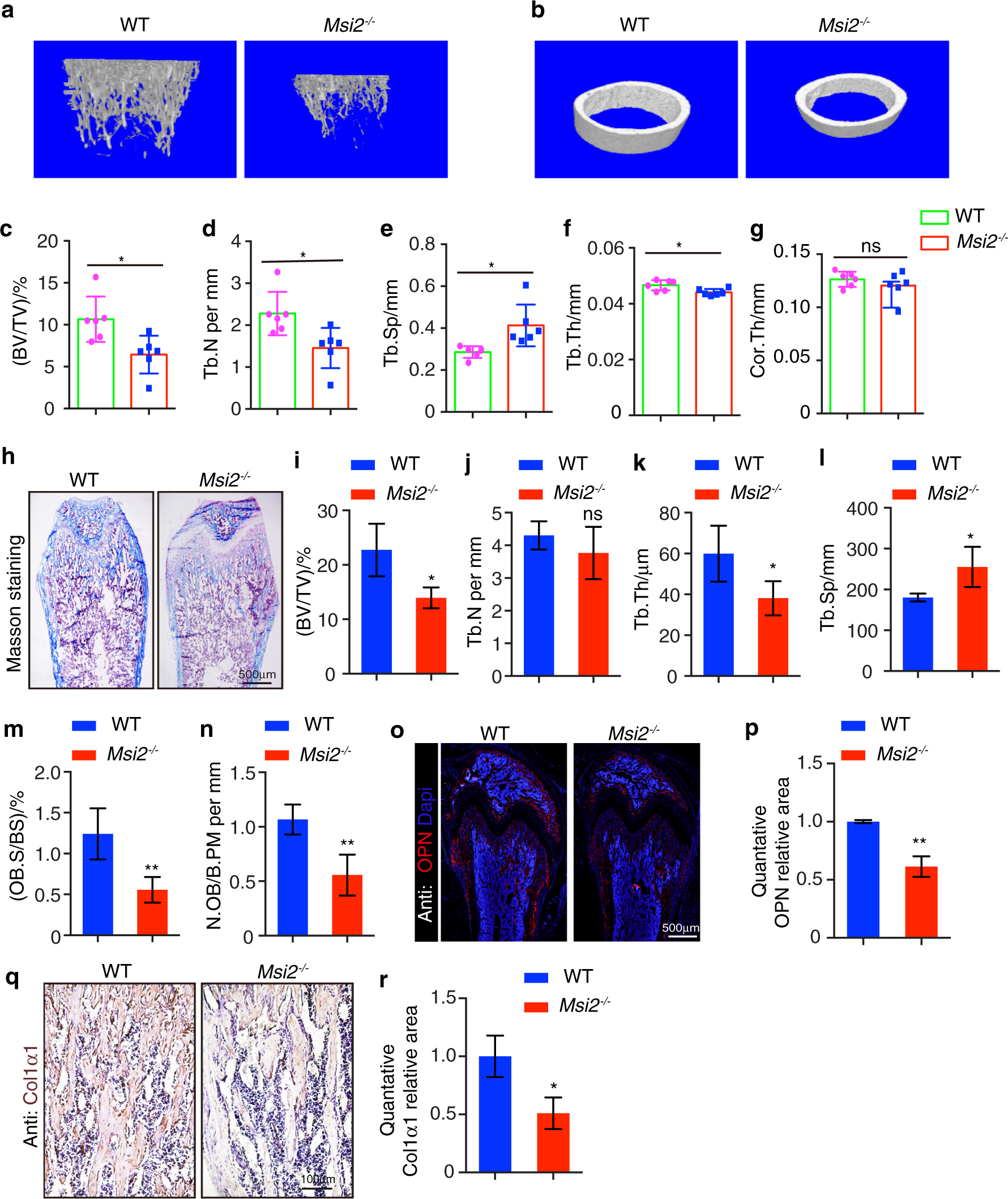
Msi2-deficient mice show decreased bone mass. a Three-dimensional μ-CT images of trabecular bone of distal femurs isolated from the 6-week-old female WT and Msi2−/− mice (n = 6). b Three-dimensional μ-CT images of cortical bone of distal femurs isolated from the 6-week-old female WT and Msi2−/−mice (n = 6). c–g μ-CT analysis of distal femurs from the 6-week-old WT and Msi2−/− mice for trabecular bone volume per tissue volume (BV/TV) (c), trabecular number (Tb.N) (d), trabecular separation (Tb.Sp) (e), trabecular thickness (Tb.Th) (f) and cortical bone thickness (Cor.Th) (g). h Masson trichrome staining of the 6-week-old WT and Msi2−/− mice. Scale bar = 500 μm. i–n Histomorphometric analysis of distal femurs from the 5-week-old WT and Msi2−/− mice to determine the trabecular bone volume per tissue volume (BV/TV) (i), trabecular number (Tb.N) (j), trabecular thickness (Tb.Th) (k) trabecular separation (Tb.Sp) (l) and number of osteoblasts per bone perimeter (N.Ob/B.Pm) (m) and osteoblast surface per bone surface (Ob.S/BS) (n). Data represent the mean ± SD, n = 4. *P < 0.05, **P < 0.01, ns indicates no significance, unpaired Student’s t test. o Immunostaining of OPN (red) and DAPI (blue) in femurs from the 6-week-old WT and Msi2−/− mice. Scale bar = 500 μm. p Quantification of the relative area of OPN in (o). q Immunohistochemical staining of Col1α1 from the 6-week-old WT and Msi2−/− mice. Scale bar = 100 μm. r Quantification of the relative area of Col1α1 in (q)