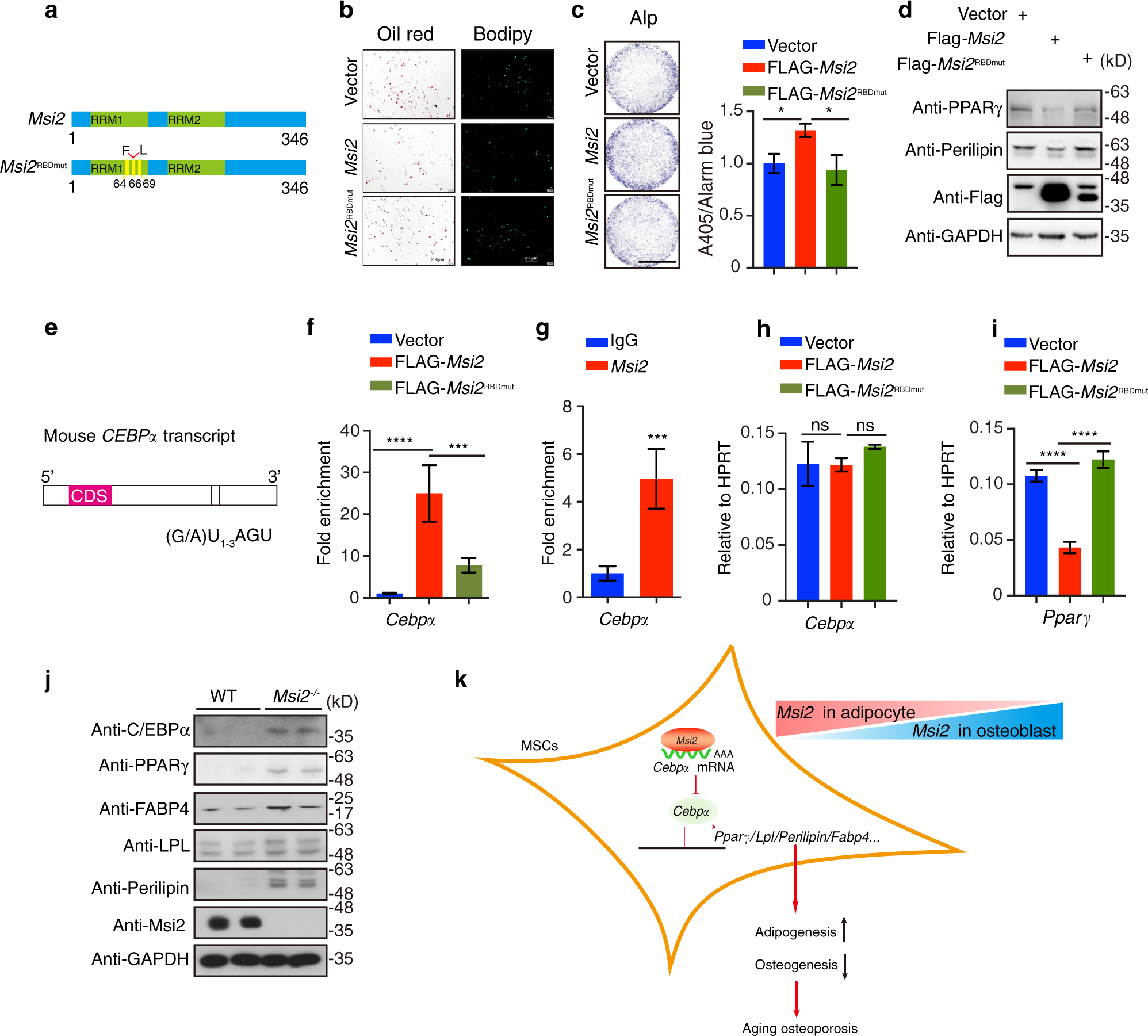
Fig. 6

Msi2 inhibits Cebpα translation and PPARγ activation in BMSCs. a Schematic illustration of Msi2 and the Msi2RBDmut mutation. b BMSCs isolated from 4-week-old wild-type mice and treated with Msi2 and Msi2RBD lentivirus. Cultures were stained with Oil Red O and BODIPY as shown. Scale bar = 200 μm. c BMSCs isolated from 4-week-old wild-type mice, and treated with Msi2 and Msi2RBD lentivirus. Cultures were stained with ALP, and ALP activity was quantified as shown. Scale bar = 3 mm. Data represent the mean ± SD, *P < 0.05, one-way ANOVA. d Western blot analysis of PPARγ and perilipin protein levels in the C3H10 cells overexpressing Flag-tagged Msi2 and Msi2RBDmut protein; GAPDH was used as a reference protein. e Schematic of the mouse Cebpα transcript. Bars, the putative MBEs (r(G/A)U1–3AGU). Two MBEs were identified within the 3′ UTR of Cebpα. CDS, coding sequence for mC/EBPα protein. f RIP with anti-Flag antibody from C3H10 cells expressing empty vector, Flag-tagged Msi2 or Flag–Msi2RBDmut. Coimmunoprecipitated RNAs were analyzed for the enrichment of Cebpα transcripts. n = 3 each. Data represent the mean ± SD, ***P < 0.001, ****P < 0.000 1, one-way ANOVA. g RIP with anti-Msi2 antibody or a control rabbit IgG from BMSCs. Coimmunoprecipitated RNAs were analyzed for the enrichment of Cebpα transcripts. n = 3 each. Data represent the mean ± SD, ***P < 0.001, ordinary one-way ANOVA. h qPCR results of Cebpα in the C3H10 cells overexpressing Flag-tagged Msi2 and Msi2RBDmut proteins. Data represent the mean ± SD, ns: no significance, one-way ANOVA. i qPCR results of Pparγ in the C3H10 cells overexpressing Flag-tagged Msi2 and Msi2RBDmut proteins. Data represent the mean ± SD, ****P < 0.000 1, one-way ANOVA. j Western blot analysis of C/EBPα, PPARγ, FABP4, LPL, perilipin and Msi2 protein levels in the WT and Msi2−/− mouse BMSCs. GAPDH was used as a reference protein. k The model of Msi2 regulating PPAR signaling