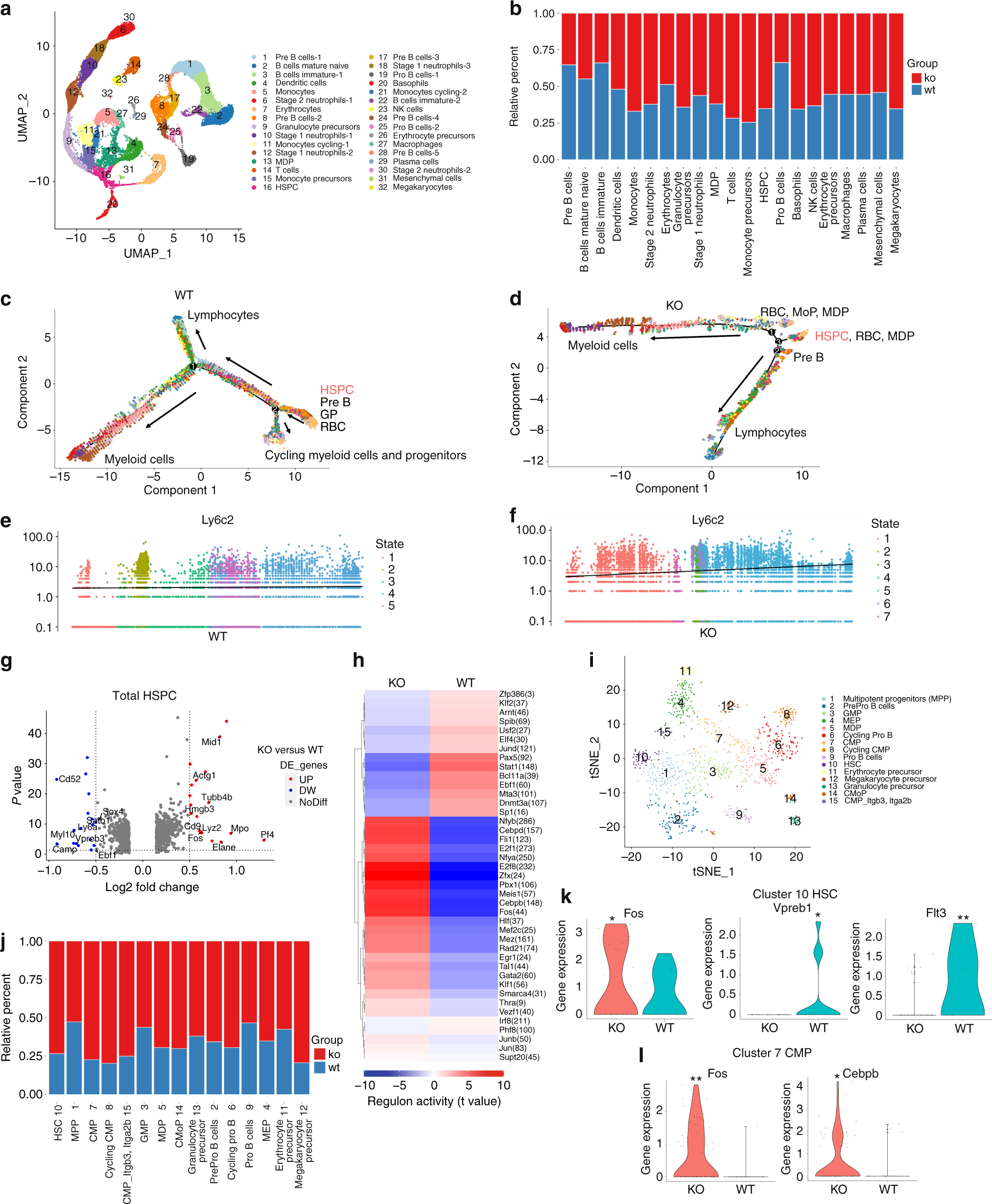
Fig. 5

Single cell RNA sequencing reveals myeloid-biased hematopoiesis in the bone marrow of TLR9−/− mice. a scRNA-seq of BMNCs from TLR9−/− (KO) and wildtype (WT) mice. UMAP clustering of 36263 single-cell transcriptomes colored by significant cell-type clusters. b Proportions of KO and WT cells in each cell type. Clusters of the same cell types were combined for analysis. c, d Monocle trajectories of WT (c) and KO (d) cells colored by cluster as in a. Expression of monocyte marker Ly6c2 along pseudotime (from left to right) within the WT (e) and KO (f) bone marrow cells. g–l Mapping of HSPCs. g The differentially expressed genes (DEGs) between KO and WT cells within total HSPCs (DEGs with Log2[fold change] > 0.5 and P value < 0.05 were considered significant). Red dots, upregulated genes in TLR9−/− cells; blue dots, downregulated genes in TLR9−/− cells. h SCENIC analysis revealed differences of specific regulons activities between KO and WT cells in the entire HSPCs. i The reclustered HSPCs (cluster 16 in a). j Proportions of KO and WT cells in each subcluster. X axis represents cluster number and cell type. k Differential expressions of Fos, Vpreb1 and Flt3 in HSC (cluster 10 in i). l Expressions of Cebpb and Fos in CMP (cluster 7 in i). Statistical significance was determined using Wilcoxon test; *P < 0.05 and **P < 0.01