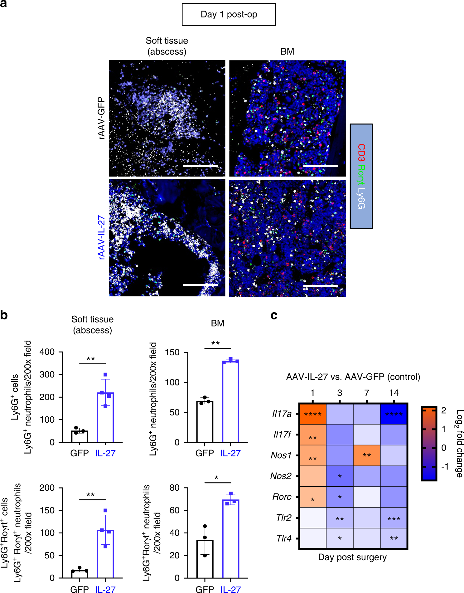
Fig. 4

Systemic IL-27p28 enhances the accumulation of RORγt+ neutrophils at the site of infection in mice with implant-associated S. aureus osteomyelitis. a Tibiae from WT mice infected with rAAV-GFP or rAAV-IL-27p28 and challenged with a MRSA-contaminated implant as described in Fig. 3 were harvested on Day 1 post-surgery and processed for multiplex immunofluorescence microscopy. Representative images of tibial sections containing abscesses adjacent to the pin and noninvolved bone marrow (BM) on Day 1 post-surgery stained for Ly6G+ (white), RORγt (green), and CD3+ (red) are shown at 200× magnification (scale bar = 100 µm). b Histomorphometric analysis was performed to quantify the numbers of Ly6G+ and Ly6G+RORγt+ neutrophils per 200× field in soft tissue and BM, and the data are presented with the mean ± SD for the group (n = 3 or 4, *P < 0.05, **P < 0.01, t-test). c Gene expression profiles associated with neutrophil migration are shown on a heatmap with log2 fold change values on each day in mice treated with rAAV-IL-27p28 vs. rAAV-GFP. Orange and blue indicate upregulation and downregulation, respectively (n = 3, log2 fold change, *P < 0.05, **P < 0.01, ***P < 0.001, ****P < 0.000 1)