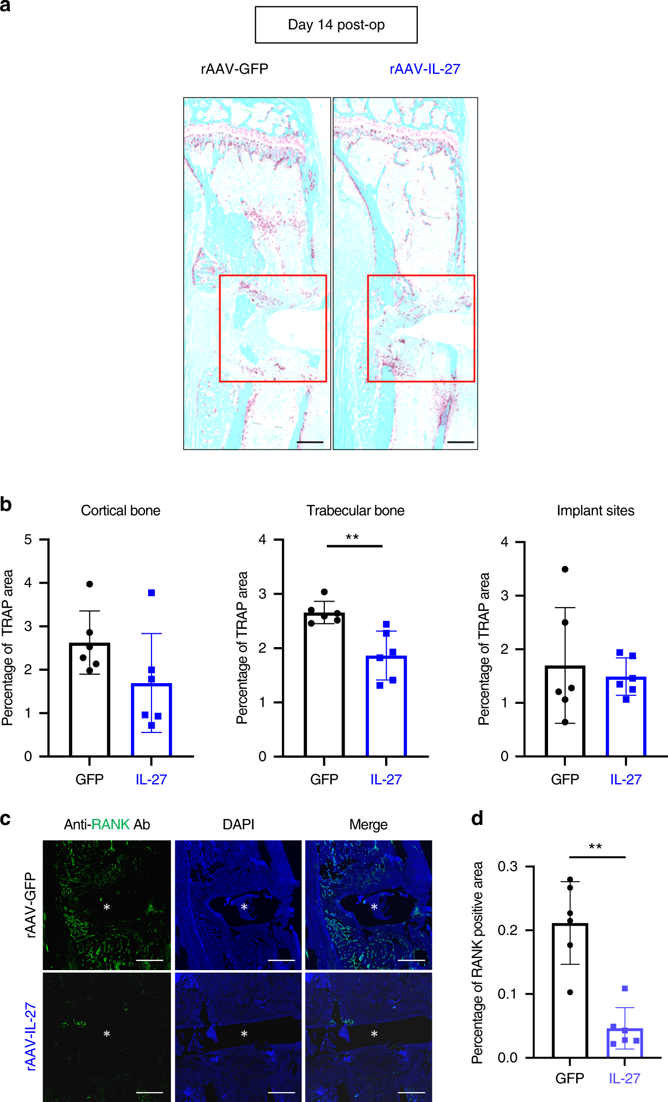
Fig. 5

Systemic IL-27p28 impairs osteoclast formation during implant-associated osteomyelitis. a Tibiae from the mice described in Fig. 3 were processed for histological staining for tartrate-resistance acid phosphatase (TRAP). Representative images at 2× magnification are shown (scale bars = 500 µm). b The TRAP-stained areas within the cortical bone regions, trabecular bone regions, and implant sites (red box) were quantified as percentages, and the data are presented for each tibia with the mean ± SD for the group (n = 6, **P < 0.01, t-test). c Tibia sections were also processed for immunofluorescence histochemistry for RANK, and representative images at 200× magnification are shown (scale bar = 500 µm). The white asterisk indicates the hole where the L-shaped pin was inserted. d The RANK-stained area in the bone marrow surrounding the infection site was quantified as a percentage, and the data are presented for each tibia with the mean ± SD for the group (n = 6, **P < 0.01, t-test)